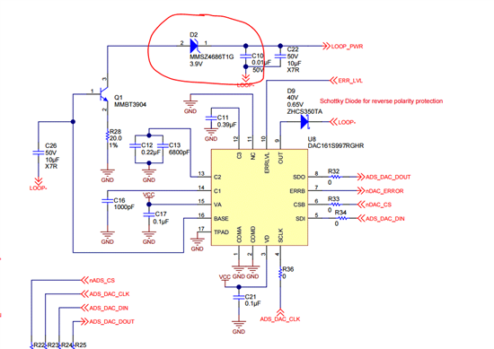
我看到TI官方的DAC161S997相关板子上都包含一个稳压管(3.9V),不知道这个器件是不是必需的。
而我自己设计的板子上去掉了这个器件,为什么我的板子老是在上电的瞬间好像烧了片子,输出就不正确了。有时还影响DC-DC模块的输出。
This thread has been locked.
If you have a related question, please click the "Ask a related question" button in the top right corner. The newly created question will be automatically linked to this question.
我看到TI官方的DAC161S997相关板子上都包含一个稳压管(3.9V),不知道这个器件是不是必需的。
而我自己设计的板子上去掉了这个器件,为什么我的板子老是在上电的瞬间好像烧了片子,输出就不正确了。有时还影响DC-DC模块的输出。
我的模块是两线制的。因此我在调试过程中烧坏了好几个DAC161S997芯片。不知道是不是因为我在调试过程中连接示波器和仿真器的原因。
因为我的模块中包含有ADC输入,而且目前我的信号输入是在模块自身选择一个参考点。不会有任何问题。
如果以后我用信号发生器来输出信号接入到ADC的输入端,有没有什么危险,对电流环而言,会不会增大回路的电流而烧坏DAC161S997。
如何避免这种风险,除了隔离之外。