This thread has been locked.
If you have a related question, please click the "Ask a related question" button in the top right corner. The newly created question will be automatically linked to this question.
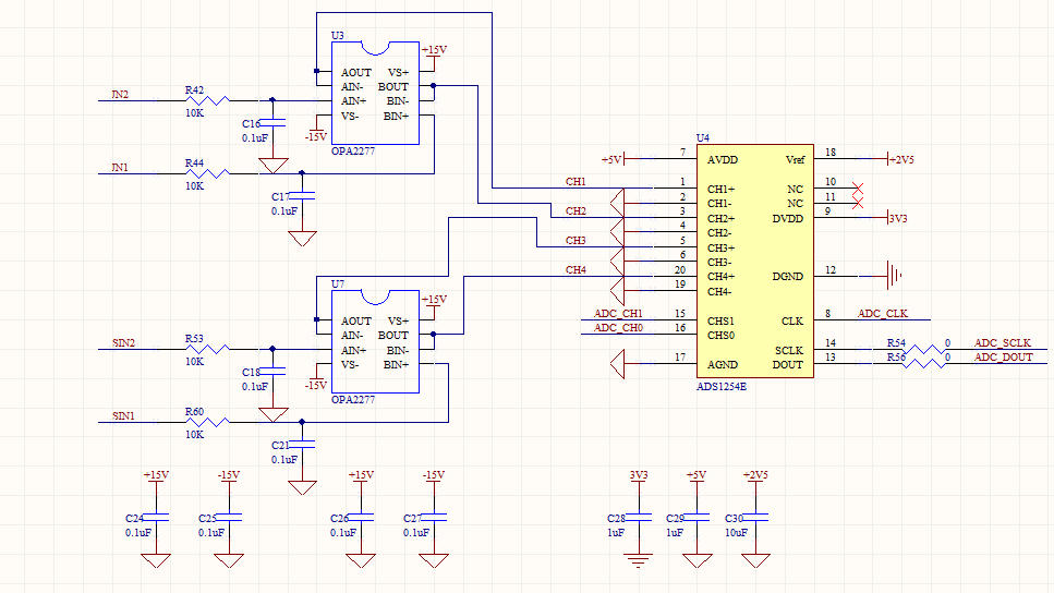
有个项目用到ads1254采集信号,这是我的电路图
示波器采集看那个读数的时候,每次读数都在波动,不知道是电路有问题,还是通信时序的问题。
看到了是后面的8位有变化, 大都是噪声和纹波的影响, 可以再优化一下电路和噪声.
测试的时候信号是用的信号发生器,电容之类我都有加,能不能具体说电路下应该怎么优化?
信号发生器出来的直流电压吗? 这个好像噪声本身会比较大。建议用比较好的稳压电压做输入,或者用参考电压源作为输入。
电路优化方面,建议在运放跟 ADC之间加上一阶RC滤波器,具体阻容值请参考评估板电路, 还可以在跟随电路上加上电容进行滤波。
Verf上的2.5V是否无噪声也很重要!