This thread has been locked.

If you have a related question, please click the "Ask a related question" button in the top right corner. The newly created question will be automatically linked to this question.

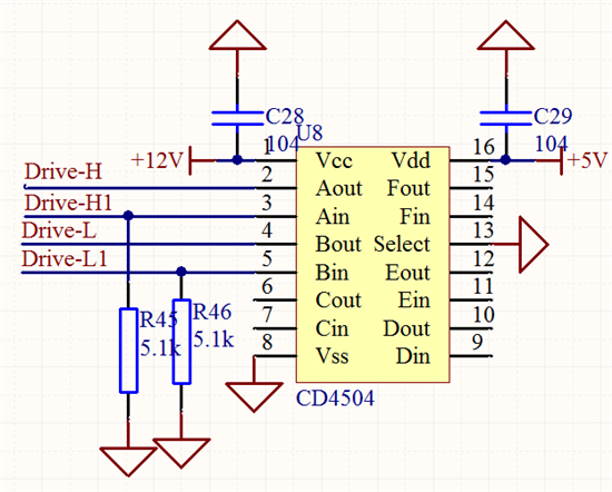
经CD4504B转换后的电平脉宽变大,求解决!!!

Other Parts Discussed in Thread: CD4504B

由于控制芯片产生的驱动电平是12V,驱动芯片只能接受5V电平,所以我在中间加了一级CD4504B进行电平转换,12V--->5V。

发现加上主电后,转换后的电平脉宽变大了。请问有什么解释吗和办法吗?