Other Parts Discussed in Thread: TLK1221
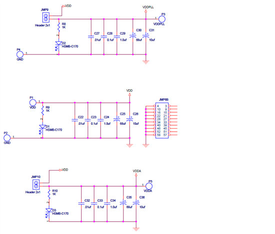
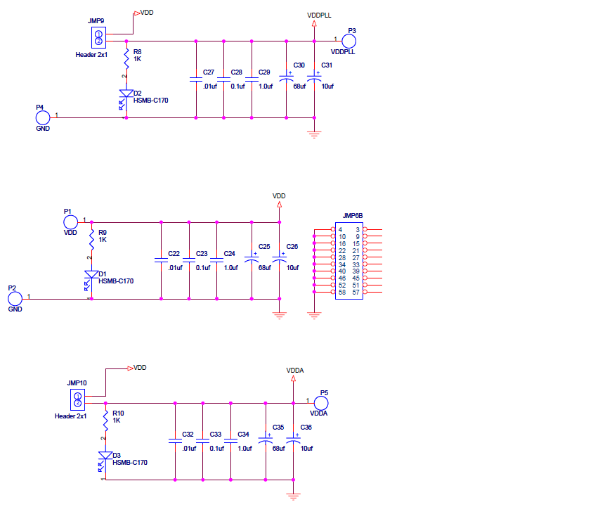
TLK1221 evm 按手册接上2.5V电源给VDD,VDDA VDDPLL均为连接VDD,其他跳线为板默认状态,为什么电源指示灯一点都不亮,请问对电源有什么要求吗?还是上电有什么顺序要求?还是其他有什么要求?
This thread has been locked.
If you have a related question, please click the "Ask a related question" button in the top right corner. The newly created question will be automatically linked to this question.
Other Parts Discussed in Thread: TLK1221
TLK1221 evm 按手册接上2.5V电源给VDD,VDDA VDDPLL均为连接VDD,其他跳线为板默认状态,为什么电源指示灯一点都不亮,请问对电源有什么要求吗?还是上电有什么顺序要求?还是其他有什么要求?