This thread has been locked.

If you have a related question, please click the "Ask a related question" button in the top right corner. The newly created question will be automatically linked to this question.

LMH0303 差分输入电平

Other Parts Discussed in Thread: LMH0303, LMH0387

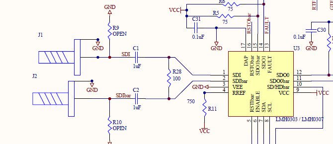
LMH0303 SDI驱动芯片如图(来自评估板手册):

请问:该芯片差分输入端可接收何种类型电平信号?差分信号通过C1和C2交流耦合之后,共模电压如何重建?

            该芯片与LMH0387的差分输入是否相同?建议TI手册补充该部分内容。

            从论坛中看到,该接口芯片和GS2978类似,是否接收的为LVPECL电平,交流耦合之后的偏置网络可以取消?

            期待TI的大牛进行解答!!!