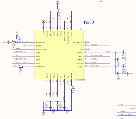
Part Number: DP83822H
TI的工作人员您好:我使用DP83822进行ETHERCAT主站与从站的通信,DP83822在从站端,与ET1100连接,配置为MII模式,百兆以太网通信。目前通信失败,用示波器测量DP83822的引脚,现象如下:
上电不连网线的时候:RX_CLK RX_DV RX_ER,这几个信号都是2.5MHz方波,幅值不到1V;上电连网线:RX_CLK RX_DV RX_ER,这几个信号就变成25MHz的正弦波,同样也是幅值不足1V.
This thread has been locked.
If you have a related question, please click the "Ask a related question" button in the top right corner. The newly created question will be automatically linked to this question.
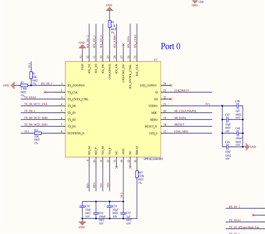
Part Number: DP83822H
TI的工作人员您好:我使用DP83822进行ETHERCAT主站与从站的通信,DP83822在从站端,与ET1100连接,配置为MII模式,百兆以太网通信。目前通信失败,用示波器测量DP83822的引脚,现象如下:
上电不连网线的时候:RX_CLK RX_DV RX_ER,这几个信号都是2.5MHz方波,幅值不到1V;上电连网线:RX_CLK RX_DV RX_ER,这几个信号就变成25MHz的正弦波,同样也是幅值不足1V.
我预计振幅会遵循 VDDIO 的规律。我建议将他们的设计与之进行比对。