最近在使用I2C电平转换芯片PCA9306时遇到一个问题,恳请大家可帮忙看看。
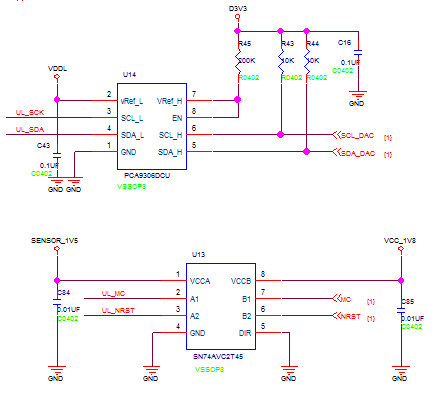
电路主要是由一个双路LDO输出芯片TLV7103318,和一个电平转换芯片PCA9306构成,电路图见附件。即TLV7103318的1.8V输出给PCA9306的VREF1供电,3.3V输出则通过一个200k电阻连到PCA9306的VREF2和EN端。两端I2C总线各加4.7k上拉电阻,连到各自的芯片I2C管脚。
问题是,上电后,TLV7103318的3.3V输出管脚输出的是3.3V,但1.8V输出管脚此时输出电压却是2.4V,按道理应该是1.8v才对呀。后来我把LDO的两个负载都断开后,这时两个电压输出都很正常,为3.3V和1.8V。查了许久没查出问题,此处十分疑惑。
但是我感觉问题出在PCA9306芯片内部 ,因为我单独把1.8V供电断开后(LDO的3.3V输出和PCA9306还连着),此时量1.8V这边的I2C信号电压,为2.4V。很明显是由3.3V把这个电压给拉高了。但是又由于3.3V是连了一个200k电阻再到芯片的,所以此处我也很困惑,它哪来这么大的电流能把LDO输出给拉高呢?
另外,在正常连接情况下,PCA9306的4个 I2C pin脚的电压都为高(因为都加了上拉),但只要我把任意一个管脚给拉到低电平(0V),则原来为2.4V的I2C管脚立马变成了1.8V,当然此时1.8V LDO的输出也是1.8V,怪哉!
不知是否有哪位同仁比较了解这个情况的,可给解答一下,多谢!





