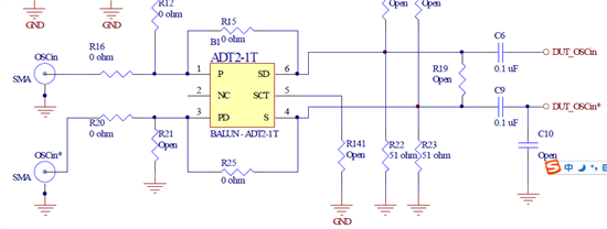
我在使用lmk01000这款芯片时需要外部输入单端时钟,评估板上参考电路不是很确定,请问是ADT2-1T是3-4pin直连,1-6pin直连吗
下面的是我的,不知道这样对不对?
This thread has been locked.
If you have a related question, please click the "Ask a related question" button in the top right corner. The newly created question will be automatically linked to this question.
评估板上是用0hm电阻将1,6连接, 3,4连接,相当于短路。
或者LMK01000的clock 输入可以直接单端输入,将不用的另一端通过一0.1uF电容到地。