Hi,
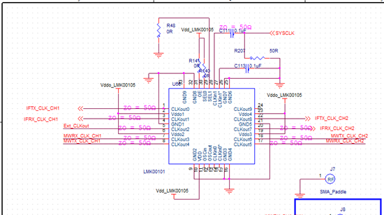
我这里在使用LMK00101的时候出现了个比较奇怪的现象,必须把芯片的CLK1* 管脚对地一下,芯片的CLKOUT才有时钟信号输出。此时虽然有输出了但是底噪很高,明显是不正常状态无法使用。开始怀疑是焊接问题,重新焊了几次,问题依旧,LMK00101外围电路也比较简单也没有软件配置上的问题,想不出是什么原因导致这个情况,在另外一个块板上使用LMK00105则不会出现这个情况。(板上50MHz TCXO clipped-sine wave 输出到LMK00105的CLK1,采用参考电路上的AC coupler, CLK0及OSC 悬空)另附上原理图供分析。
另外,我尝试把50MHz TCXO clipped-sine wave 的信号送到LMK00105后在用LMK00105的输出去锁定RF VCO (如HMC830) ,此时看频谱,1K相噪比用晶振直接馈入HMC830要恶化不少,10K,100K相噪则恶化不明显,请问这个是正常的吗?有什么办法可以改善使用buffer时的近端相噪?

