大神们,
目前调试913和914,遇到问题,需要大神们支持下。
1)913和914端均无MCU,均没有I2C控制,纯硬件是否可以连通?
2)913 和914的Vddio默认初始寄存器是3.3V,但是也有个自动电压选择,不知道哪个的优先级高?采用默认寄存器配置下,给Vddio供电1.8V,是否可以?
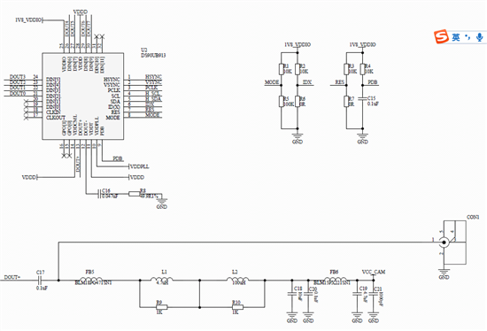
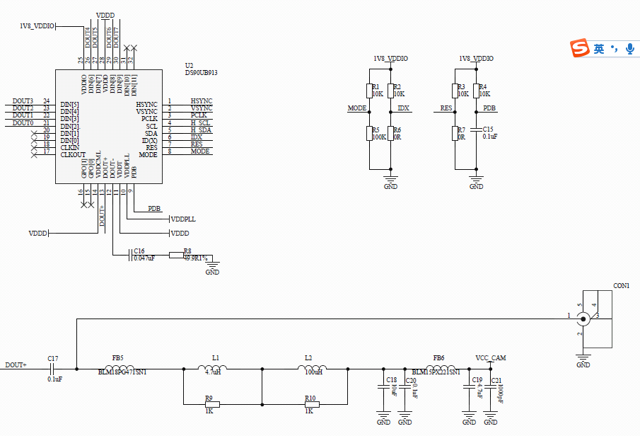
3) 913的pclk从sensor取得,现测得913的输出data,pclk正常74M。但是由于示波器带宽不够,无法测试到Dout信号。初步判定913端没有问题,但是连接914后,914这端测不到任何信号?lock也是低电平?914原理图见附件,请帮忙看看有无问题?
4)Vddio,VDD-core, PDB上电时序是否有非常严格的要求?

