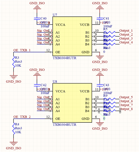
使用TXB0304将4线SPI从3.3V转为1V,发现输出的串扰十分严重。例如,两路输出接约20cm长的杜邦线,将两根杜邦线拧成双绞线的形式,从示波器上就会看到显示的干扰。
原理图和PCB如下图所示“
This thread has been locked.
If you have a related question, please click the "Ask a related question" button in the top right corner. The newly created question will be automatically linked to this question.
这个问题无解的。老老实实用2T45这种单项的芯片做吧。你搜以下txb和txs。看看论坛的回答就知道了。
我怀疑是和pcb设计有关系的。我试过上下拉20R到1M。串接电阻都无解。也许这次正常。下次pcb做的阻抗和容抗不同。还是会有问题。
是这个芯片的智能造成的。
TXB0104
TXB0108
TXS0108
TXS0104
TXS0304
都换过
放弃tx系列。用通用的带上下拉或者方向控制的系列吧。当你遇到问题的适合。就不适合了。
不过TI的朋友说的却有pos机厂商每年几百万没问题的。
但是遇到这个问题。这个论坛和TI的FAE几乎不可能帮你解决掉的。
信我的就赶紧换芯片。要不改一个版本继续有问题。浪费的是你自己的设计时间。