This thread has been locked.

If you have a related question, please click the "Ask a related question" button in the top right corner. The newly created question will be automatically linked to this question.

ISO1050多节点通信问题?

Other Parts Discussed in Thread: ISO1050

一主多从,基于Canopen协议实现通讯。主站的Can收发控制器芯片选用ISO1050,现在的问题在于:

使用该芯片,接收数据完全正常,但如果总线存在多个从节点时,发送不稳定,需要每个节点都跳接120欧的终端匹配电阻才能正常工作。

初步判断是总线驱动能力不够导致的,请问出现此问题的原因是什么,如何改进?

  • 您的意思是加上120ohm匹配电阻就能正常工作了是吗? 

    在低速率,低传输距离的前提下可以不加,但在高速率,远的传输距离的话,需要在接收端加上120ohm匹配电阻防止信号发生反射。  

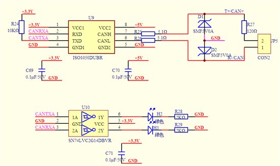
  • 工作波特率为125Kpbs,一般情况下多节点通信时,只需要主节点和最远的从节点跳接120ohm的终端匹配电阻就行了!但现在是,每个节点都必须跳接此电阻,发送才正常。设计原理图如下,请教下如何改进此问题?

    附:ISO1050设计原理图

  • 补充一点,这个是主站的CAN收发设计电路,选取改芯片的初衷是觉得可以省去电平转换,直接将DSP的3.3VCAN收发信号电平输出至5V总线电平。但现在觉得应该是设计电路的参数设置不匹配,导致总线驱动能力不足所致。

  •     还要看你的网络拓扑,最差的是星型,可能每个节点都得接匹配电阻,整个网络的节点容量最少。最好的是菊花链,就是手拉手型,只需在两端加匹配电阻。还有就是总线的分布参数有很关键。我们在现场用到400m/32 nodes/20K妥妥的,没有问题。

        FYI !

  • 总线是主从式结构,如图所示。之前使用的收发器是SN65HVD251DR,从没遇到过此问题!如果每个节点都跳接120Ohm电阻,会导致整个总线的负载电阻很小,担心出问题。

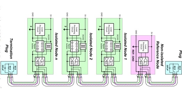
  • 要注意网路拓扑。尽量采用上图方式,上图中,stub(线桩)最短,拉开后是一条直线,几乎没有支路。别管是主还是从,对于CAN-BUS,可以多主多从。

  • 也就是说:上图中的Node 1,Node 2.....Node n中的任何一个,即可是主,也可是从。按照上图,对于每个Node,有四个接线端:(CANH in,CANL in),(CANH out,CANL out)。我的产品就是这么设计的,这么多年一直用着,No problem.