This thread has been locked.

If you have a related question, please click the "Ask a related question" button in the top right corner. The newly created question will be automatically linked to this question.

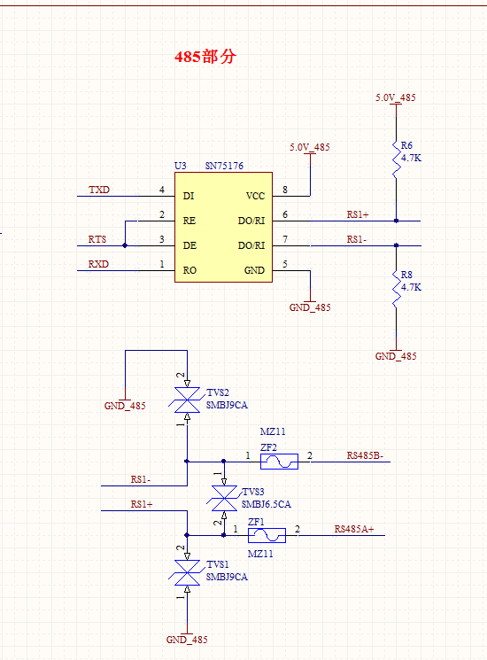
SN65HVD888芯片可以直接替换SN75176BDR后,实现无极性485通信?

Other Parts Discussed in Thread: SN65HVD888

附件为SN75176BDR电路,SN65HVD888芯片可以直接在该电路图上替换SN75176BDR芯片,实现无极性485通信?如果不可以,应该怎么更改电路图?程序是不是也要做相应的更改? 

  • 是的,SN65HVD888的特点就是能够自动识别总线上的极性,一旦发现极性不对,会自动校正。可以参考下数据手册上的例子,比如HVD82 作为master,定的极性为Va-Vb为正,总线上的其他节点会check总线电压为正还是负,一旦发现Vb>Va , HVD888会自动纠正极性,主控并不参与。HVD888有这个特点,其他收发器没有这个特性。

  • 在手册中,有这么一条Notes:Data string durations of consecutive 0s or 1s exceeding tFS-min can accidently trigger a wrong polarity correction and must be avoided.

    是不是意味着,在通讯过程中,如果发送0的时间超过46ms, 也会触发一次极性调整? 从而可能会输出反转,这个是一个不希望发生的反转。这点手册里面没有说清楚,到底是只在上电初次会自动极性判断还是再运转过程中间也会发生?