双板之间传输频率40~100Mhz的多bit并行数据,clk,data,valid信号,使用SN65LVDS047/8A作为连线接口芯片,这两个芯片是否合适?还有按照官网仿真板的电路布局即可?还需要做哪些特别的处理?
另外上级板卡输出信号驱动芯片为SN74AVC16T245DGGR/SN74LVT16244BDGGR,3.3V,可直接与SN65LVDS047输入管脚连接?仿真板的电阻是否必须?
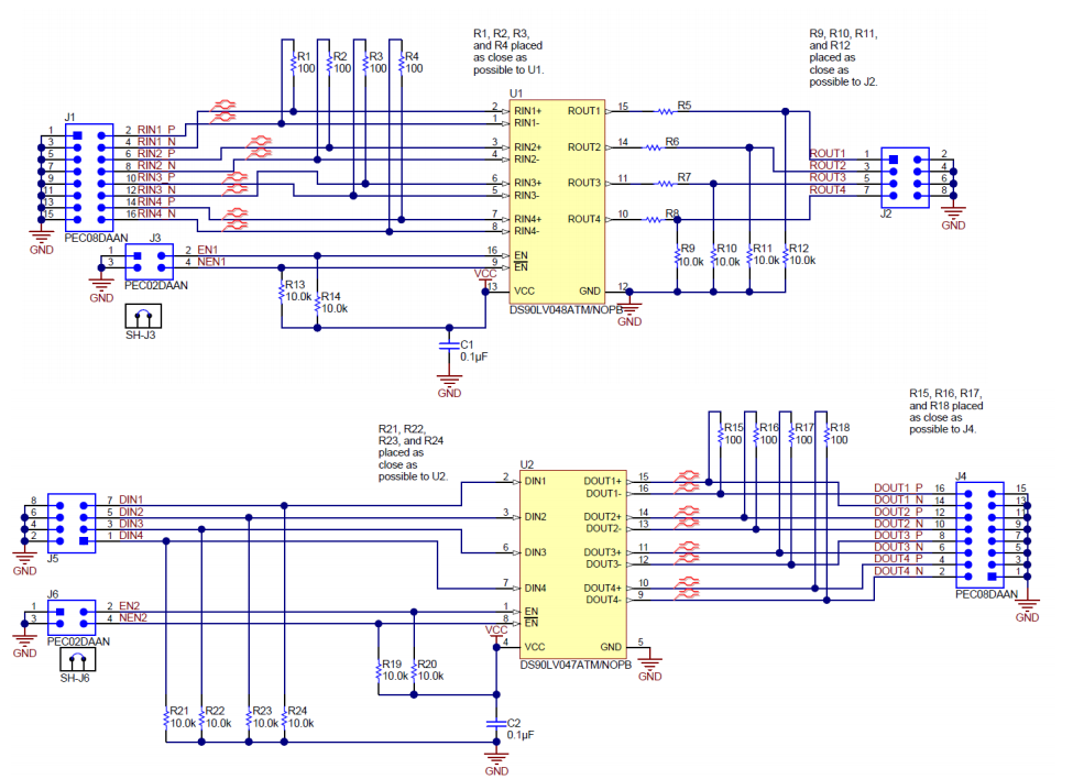
附件为官网仿真板原理图,谢谢!
This thread has been locked.
If you have a related question, please click the "Ask a related question" button in the top right corner. The newly created question will be automatically linked to this question.
双板之间传输频率40~100Mhz的多bit并行数据,clk,data,valid信号,使用SN65LVDS047/8A作为连线接口芯片,这两个芯片是否合适?还有按照官网仿真板的电路布局即可?还需要做哪些特别的处理?
另外上级板卡输出信号驱动芯片为SN74AVC16T245DGGR/SN74LVT16244BDGGR,3.3V,可直接与SN65LVDS047输入管脚连接?仿真板的电阻是否必须?
附件为官网仿真板原理图,谢谢!
附件中的电路中,100ohm终端匹配电阻只在靠近接收端recevier加上即可,发送端无需端接。
另外,板卡之间需要传输的数据是LVDS信号吗?您选的这两款都是LVDS transmitter和receiver。
并且SN74AVC16T245DGGR/SN74LVT16244BDGGR只是单端信号缓冲驱动器件,我想您这里需要的应该是LVDS redriver类型器件。
谢谢,由于在核心板的基础加的接口板,核心板用的输出是SN74AVC16T245DGGR/SN74LVT16244BDGGR单端器件,我们是在接口板上加lvds发送,还有附件中的原理图是官网上的,发送端不用100欧电阻?输入信号以及输出信号的下拉电阻是否必须?有什么作用?是否要PCB上保留?