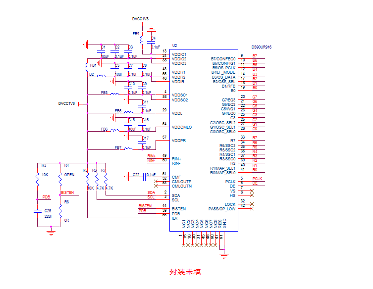
我需要传输24bits图像数据,没有音频数据,所以解串器的RGB三组引脚都用做数据输出,STRAP pins用内部的寄存器配置,串行器调试有数据,但是解串器这边无数据,测试了lock脚是低电平,pass脚是高电平,电路图如下:请大神指教一下,电路是否有问题,程序上配置问题。

This thread has been locked.
If you have a related question, please click the "Ask a related question" button in the top right corner. The newly created question will be automatically linked to this question.
我看stap pin都是通过寄存器配置的,pass为高说明link应该是没问题的,但是lock 为低, 那么PCLK,HS,VS,DE有输出吗?
应该是寄存器配置有关,上电PDB时序正常吗?重新reset一下试试呢?