Other Parts Discussed in Thread: TS3V713EL
您好:
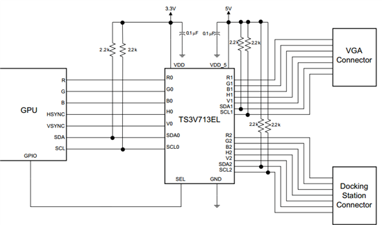
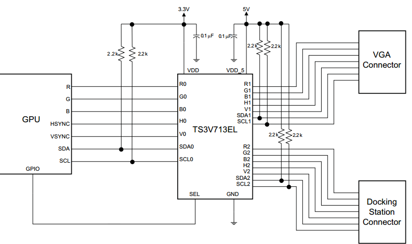
我司项目中使用了1路vga信号分为2路情况,采用了ts3v713el芯片,而 这个芯片连接很简单,如下图,
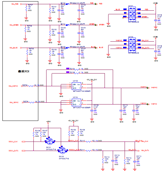
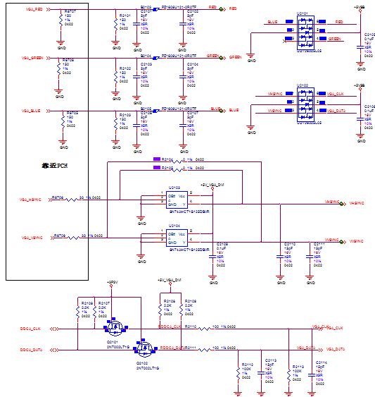
再下图是我司PCH VGA部分图纸,
请问是不是我司这个设计中的 rgb 电路,行场电路, data clk 电路,还有esd电路都不需呢?完全按照ts3v713el芯片的参考设计即可?另外强调一下,左边黑色方框里的靠近PCH的 下拉150 om 和串的33om的电阻是否需要?
This thread has been locked.
If you have a related question, please click the "Ask a related question" button in the top right corner. The newly created question will be automatically linked to this question.
Other Parts Discussed in Thread: TS3V713EL
您好:
我司项目中使用了1路vga信号分为2路情况,采用了ts3v713el芯片,而 这个芯片连接很简单,如下图,
再下图是我司PCH VGA部分图纸,
请问是不是我司这个设计中的 rgb 电路,行场电路, data clk 电路,还有esd电路都不需呢?完全按照ts3v713el芯片的参考设计即可?另外强调一下,左边黑色方框里的靠近PCH的 下拉150 om 和串的33om的电阻是否需要?
想确定下您的应用,您的意思是想使用这款switch,实现输入一路VGA,输出两路完全一样的VGA信号?即复制两路信号输出是吗?
如果是这样的话,switch是实现不了的,以上图为例,指的是两个sink通过SEL信号高低电平来和source(GPU)进行选择是和谁导通。
如果您需要复制两路相同信号输出,考虑fanout器件。