Other Parts Discussed in Thread: LMH0001, LMH0074
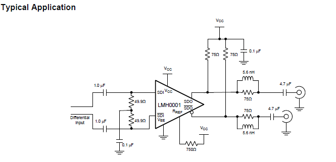
按照LMH0001 SPEC推荐的设计,输出差分作为2路单端信号输出,但是只有1路SDO+能够正常接收。将输入差分正负对换后变成SDO-能正常接收,请问下LMH0001能支持2路输出吗?SDO+和SDO-应该只是相位相差180度吗?能否提供下芯片的内部结构图参考下!
This thread has been locked.
If you have a related question, please click the "Ask a related question" button in the top right corner. The newly created question will be automatically linked to this question.
这款芯片datasheet比较简单,没有内部架构图,是单路差分输入输出,输出是差分信号,相位差180度,不能作为两路输出。
您目前需要两路输出的?
输出的是两路单端信号,是两路相位相反,幅值相同的单端信号,或者说就是一对差分信号。lemoncen 说:从芯片SPEC的参考设计上看,难道不是差分输出的正负端可以作为2路单端信号输出的意思吗?我需要的是1路差分输入,2路单端输出的应用。