Dear,
目前项目需要USB3.0远距离传输,因此选用了光纤方案,基本的思路是直接用sfp+光模块与usb3.0的收发引脚互联,看到其他厂商也有sfp+直接与VIA(vl813 )的usb3.0hub控制器的上行收发端口直连。
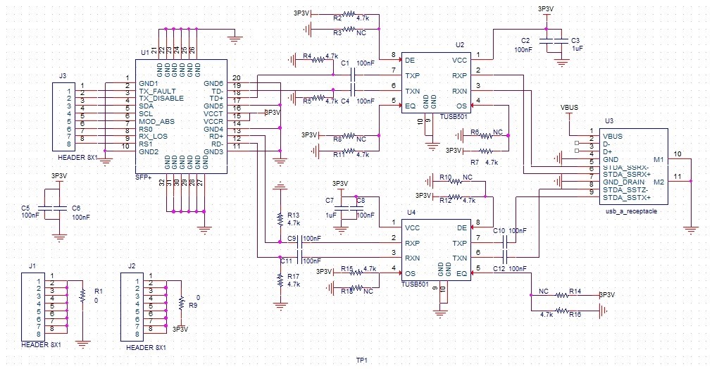
在实际互联实验中,设计的主机端电路板(电脑usb3.0口→sfp→光纤)usb3.0的收发引脚与sfp模块直接互联可以正常工作,替换其他厂商的主机端模块,整个系统仍可正常工作,但是同样的互联方式用在设备端(光纤→sfp→usb3.0设备)一直未成功,猜测因为光模块的驱动能力有限,因此在新设计的电路板上增加了TI的usb3.0 redriver(TUSB501),但现象依旧,设备端具体互联方式见下图。
试图修改TUSB501的DE、EQ、OS等配置选项,测量TUSB501在工作时的电流为44.9mA左右,应该已经正常工作,问题仍未得到改善。
请帮忙分析下原因,或有其他usb3.0转光纤的方案也请推荐。
b/r
vincent
