Other Parts Discussed in Thread: DP83TC811S-Q1
一、车载TBOX项目拟使用贵司DP83TC811S-Q1型号SGMII以太网PHY芯片,有如下问题,请帮忙确认,谢谢!
1、IO_1.8V电和VDDA_3.3V电有没有上电时序要求;
2、有无中断通知信号
3、MDIO通过2.21k电阻上拉至1.8V,MDC是否需要上拉?
4、SGMII型号4线和6线(多了CLK_M/P)需不需要设置区分或通知,比方我们使用4线,那么CLK_M/P的pin怎么处理,悬空,以及需要连接其他pin让芯片处于4线SGMII而不是6线SGMII状态吗?
5、EN直接连接3v3后芯片能否进入待机模式,通过软件命令吗?能否进入sleep模式,也是通过软件命令?
以及其它需要注意的事项,谢谢!
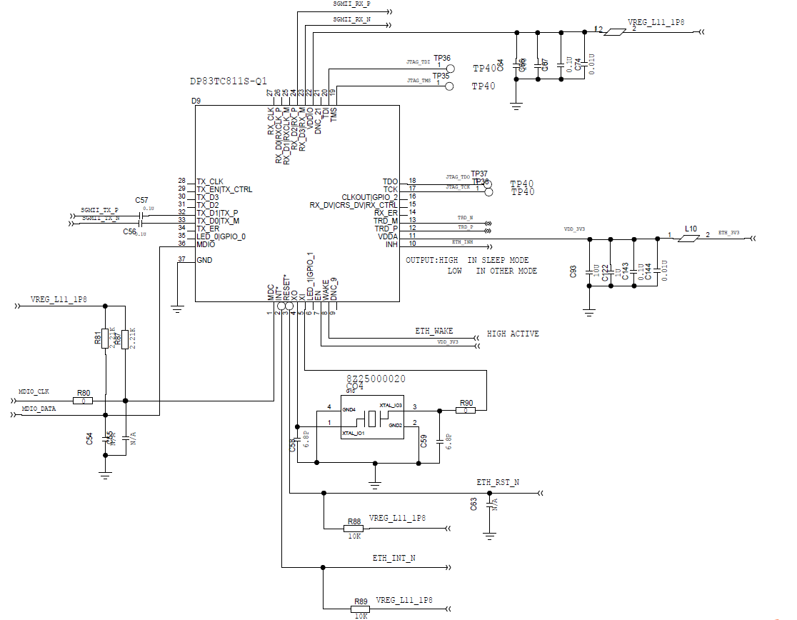
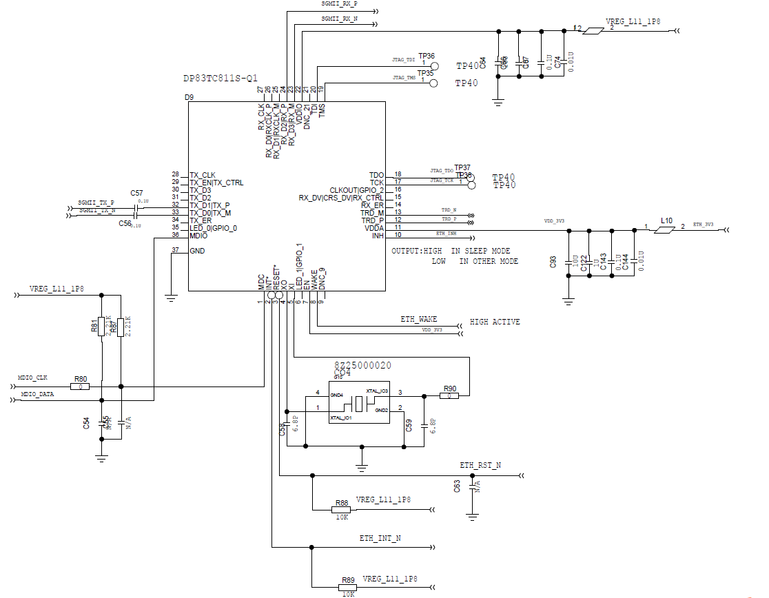
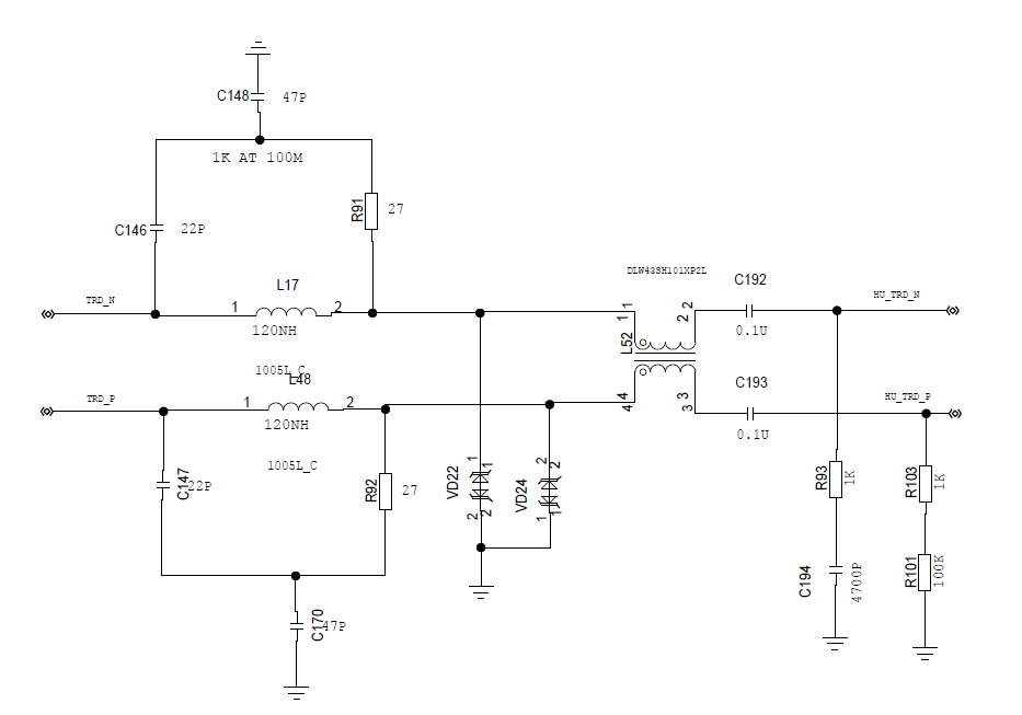
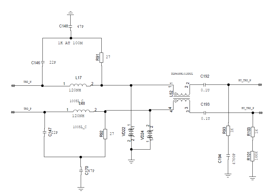
二、 请帮忙检查原理图是否有问题,谢谢!
注:
1、SGMII_RX电容在另一端。
2、仅使用SGMII信号转以太网。

