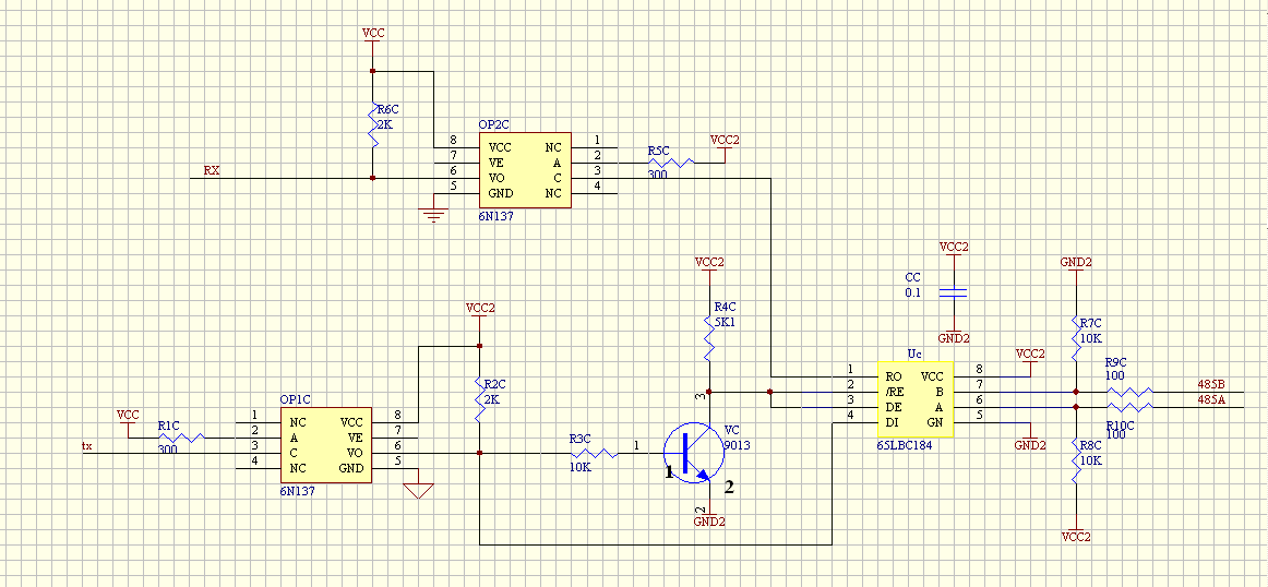
您好,我们这边有两款电能表使用的SN65LBC184芯片,现在遇到相同的问题,
现象是一部分电能表在现场(电厂)运行几个月之后出现上位机(南京畅洋16端口嵌入式计算机)发送请求,电能表不回复,此时电能表并没有死机,面板上显示的电能还在正常累加,
有时候断开电能表电源重新上电能恢复通讯,有时候则不行,需要给表断电,把485线拆下来,重新装上,再上电,可以恢复通讯
我把这两款表的485原理图传上来,希望ti的工程师能够帮忙分析一下原因
PS:现在现场共有70块电能表(其中陆陆续续10块出现过通讯问题),每一组电能表不超过十块,每组通讯线路长度50米左右,出现通讯问题的表 分散出现在各个组里面,波特率9600
A款表:
B款表:

