您好,
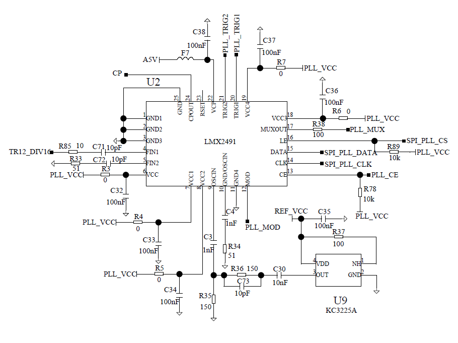
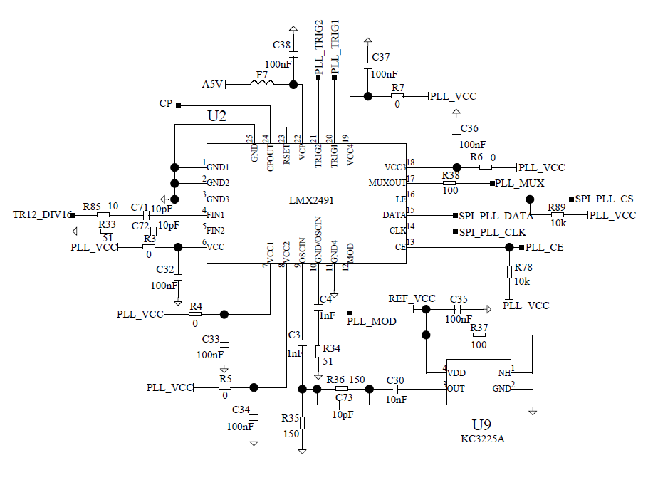
我使用LMX2491生成1.5G-1.5125G连续三角波调频信号。通过TICS软件生成R141~R0的寄存器后,将寄存器配置拷贝单片机程序里,使用单片机配置LMX2491(从R141降序到R0逐个配置,用示波器测试SPI信号与预期相符),但是LMX2491未锁定(外接VCO频率未变),并且LMX2491的电流未变(3mA)。下面是硬件电路图和TICS的配置,请帮忙看看可能是什么原因。十分感谢!
This thread has been locked.
If you have a related question, please click the "Ask a related question" button in the top right corner. The newly created question will be automatically linked to this question.
您好,
我使用LMX2491生成1.5G-1.5125G连续三角波调频信号。通过TICS软件生成R141~R0的寄存器后,将寄存器配置拷贝单片机程序里,使用单片机配置LMX2491(从R141降序到R0逐个配置,用示波器测试SPI信号与预期相符),但是LMX2491未锁定(外接VCO频率未变),并且LMX2491的电流未变(3mA)。下面是硬件电路图和TICS的配置,请帮忙看看可能是什么原因。十分感谢!