This thread has been locked.

If you have a related question, please click the "Ask a related question" button in the top right corner. The newly created question will be automatically linked to this question.

紧急求助TUSB2046B应用问题

Other Parts Discussed in Thread: TUSB2046B

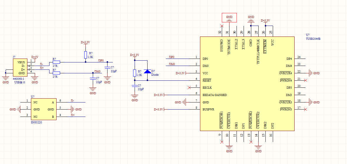
 如上图所示,想错那个BUS上供电,不想用PWRON,OVERCUR信号,PWRON浮空可以?OVERCUR接地还是浮空?

晶振部分暂时未画,上电复位器件参数没给,不用考虑。

TUSB2046B当集线器用,后面拖动4个FT232芯片进行USB转RS232,上面的接法那块还有问题?

  • 您好,
    PWRON是输出管脚,可以悬空
    OVERCUR是Overcurrent input低电平有效,需要拉高
    关于TUSB2046B 原理图,建议您查看下面Schematic Checklist:
    TUSB2046B Schematic Checklist:www.ti.com.cn/.../slla407
    USB 1.1 / USB 2.0 Hub FAQ对您应该也有帮助:
    www.ti.com.cn/.../slla314
  • 非常感谢,OVERCUR这个确实接错了。我去看看资料,帮忙再看看下面问题,回头确认答案。
    PIN29、PIN30晶振引脚接6MHz晶体,采用USB端口供电,内部电路采用内部PLL48M,那么26,27,31,32,5,6,8脚这样上下拉或浮空对吗?这个片子上拉到电源时需要加电阻吗?没有说电流多少,电阻值不好确定。
  • 你的资料非常好。现在只有两个地方不清楚了。

    这个引脚是进入休眠或挂起状态,不会进入休眠,这个脚浮空吗?最后一句说的是正常操作时,SUSPND是低,我该接地吗?

    我的EXTMEM接的是电源,同时我不需要监控是否过流,与描述中EXTMEM接高,该脚接地,下行端口独立过流检查冲突吗?

    非常抱歉麻烦你了,帮忙再分析下

  • 32pin是输出管脚,用来指示面向下游端口的挂起状态,输出低电平时,表示正常运行;高电平时,表示挂起状态,如果不使用这个功能的话可以悬空
    6pin是EEPROM/电源管理模式指示管脚,这个脚的功能与EXTMEM 管脚连接的高低电平状态有关,当EXTMEM为高时,是禁用EEPROM接口,6pin被用作GANGED输入功能,GANGED的高低电平决定了下游端口的电源切换和过电流检测模式。如果GANGED是高,所有PWRON输出开关在一起,如果任何OVRCUR被激活,所有端口转换到电源关闭状态。如果GANGED低,PWRON输出和OVRCUR输入按端口运行。
  • 非常感谢。
    电源管理不用,6脚想怎么接就怎么接了。