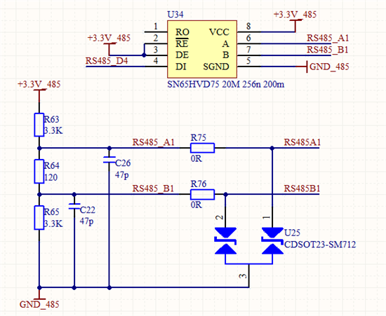
发个帖子问一下 我的项目每个板子使用到4路485 , 采用的是TI的SN65HVD75(官方称最高25M速率)芯片,我最高一路速率达到10M,其他的3路都在1M一下
但是现在遇到的问题是通讯信息不准确,有时正常有时不正常,现在排查到的最可能是线的阻抗不匹配,因为当节点接了有2-3个时就可能出现传输的信息不准确,而且总距离也就4-15m的范围
我485已经是独立的一路电源且采用电源隔离模块,在传输也使用了TI的ISO7220隔离
现在依然查不出什么问题 想问问论坛大家帮我看看是不是电路设计不合理,还是还有其他可能的问题
因为这个小批量了,发现接的多就出现这个通讯的问题,焦头烂额。。。希望有经验的大侠帮帮忙,
图上的电路是发送电路和接收电路 120欧的电阻只在第一个和最后的板子才焊接上








