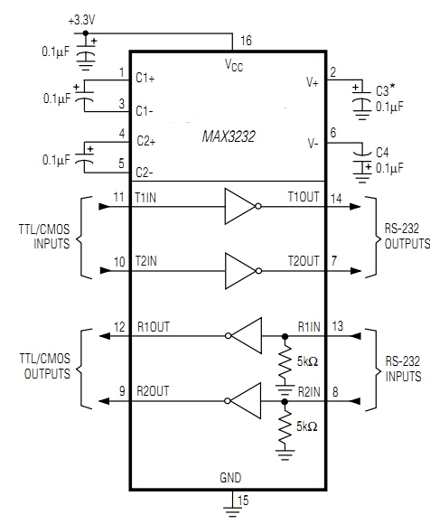
MAX3232 外部电路如下:
MAX3232E-Q1 - 具有 +/-15kV ESD 保护的 3V 至 5.5V 多通道 RS-232 线路驱动器/接收器
MAX3232等收发器是采用专有的低压差发送器输出级,利用双电荷泵在3.0V至5.5V电源供电时能够实现真正的RS-232性能,max3232供电电压5v或3.3V,耗电0.3mA,外接4个0.1uF电容!
MAX3232 外部电路
设计的原理图
接口说明
This thread has been locked.
If you have a related question, please click the "Ask a related question" button in the top right corner. The newly created question will be automatically linked to this question.
MAX3232 外部电路如下:
MAX3232E-Q1 - 具有 +/-15kV ESD 保护的 3V 至 5.5V 多通道 RS-232 线路驱动器/接收器
MAX3232等收发器是采用专有的低压差发送器输出级,利用双电荷泵在3.0V至5.5V电源供电时能够实现真正的RS-232性能,max3232供电电压5v或3.3V,耗电0.3mA,外接4个0.1uF电容!
MAX3232 外部电路
设计的原理图
接口说明