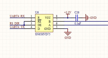
电路图如上所示。由单片机通过SN65HVD75像外发送数据时,AB接USB转485转换器,电脑上能收到数据,通过转换器发送数据给单片机时,在AB上面能监测到信号,但是在1号管脚上面没有波形,此时RS_DIR为低电平。
This thread has been locked.
If you have a related question, please click the "Ask a related question" button in the top right corner. The newly created question will be automatically linked to this question.
电路图如上所示。由单片机通过SN65HVD75像外发送数据时,AB接USB转485转换器,电脑上能收到数据,通过转换器发送数据给单片机时,在AB上面能监测到信号,但是在1号管脚上面没有波形,此时RS_DIR为低电平。
SN65HVD75发送数据时,使能端DE应该为高电平,建议先做个简单的功能测试,将外围电路断开,将DE拉高,给输入端一个信号,验证输出AB是否正常。
不断开外围电路,将DE拉高,给TX一个信号,在AB端的输出是正常的。就是接收不正常,这几天比较忙,没有断开电路试试RX。等有空了再割线试试RX。
RX的时候需要注意使能端RE是低有效,需要将RS_DIR拉低,因为现在你把发送和接收端的使能端都接在RS_DIR上,所以需要注意RS_DIR的高低电平。