Part Number: LM5155
HI,
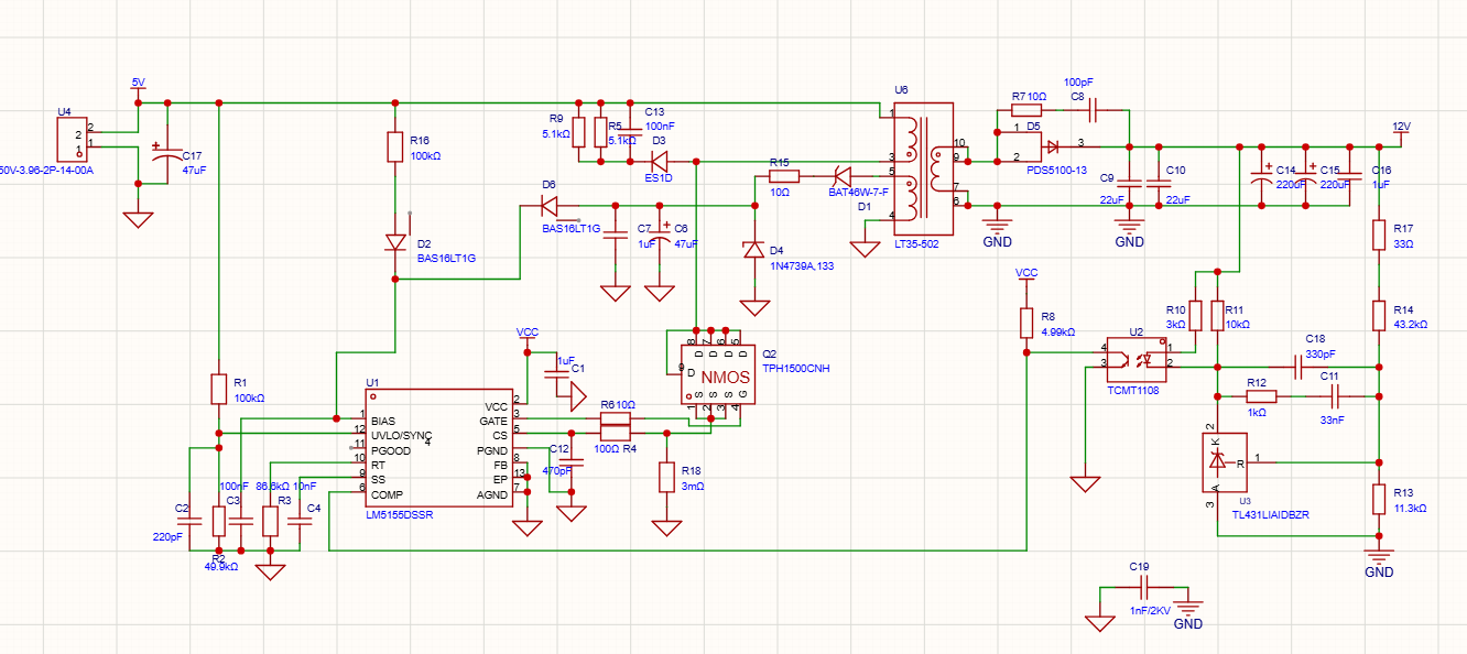
I'm using the LM5155 to design a circuit with a 5V input and a 12V 3A output. However, I have no idea how to design the transformer. Here is my schematic diagram. Could you provide the winding number so that I can also apply for a custom transformer? I hope it can help me solve the problem.
Thanks in advance
kind regards
liu
