请注意,本文内容源自机器翻译,可能存在语法或其它翻译错误,仅供参考。如需获取准确内容,请参阅链接中的英语原文或自行翻译。
器件型号:INA780A 工具与软件:
您好!
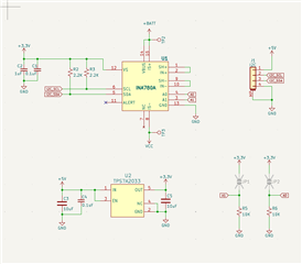
我正在使用 INA780A、并需要查看布局和原理图。 由于接地覆铜转移到电路板的顶部、我在分流器之间形成了一个间隙、以避免创建岛。
谢谢!

This thread has been locked.
If you have a related question, please click the "Ask a related question" button in the top right corner. The newly created question will be automatically linked to this question.
工具与软件:
您好!
我正在使用 INA780A、并需要查看布局和原理图。 由于接地覆铜转移到电路板的顶部、我在分流器之间形成了一个间隙、以避免创建岛。
谢谢!
