主题中讨论的其他器件: ALM2402F-Q1
工具与软件:
您好!
OPA593的条件如下。
V+=+14V、V-=-14V、E/D=启用。
如果 OUT 引脚在117.6ns 内超过14.3V、OPA593是否安全?
雷击浪涌测试中的 OUT 引脚电压 如图所示。

是否有关于绝对最大额定值的时间调节?
此致
This thread has been locked.
If you have a related question, please click the "Ask a related question" button in the top right corner. The newly created question will be automatically linked to this question.
工具与软件:
您好!
OPA593的条件如下。
V+=+14V、V-=-14V、E/D=启用。
如果 OUT 引脚在117.6ns 内超过14.3V、OPA593是否安全?
雷击浪涌测试中的 OUT 引脚电压 如图所示。

是否有关于绝对最大额定值的时间调节?
此致
您好、 Takahiro-San、
正确、绝对最大值应始终保持不变。
存在一个过载时间元素、认为数百 ns 比较短。 由于很难预测过应力时间和过压之间的准确平衡、因此我们未使用任何时间参考指定 abs max。
这里需要一个重要的细节、您的正电源轨是否能够灌入电流? 否则、可能有必要安装一个 肖特基二极管、以阻止高于14V 的电压出现在 V+电源连接处。
以下是一篇介绍旋转变压器驱动器过压事件(与 OPA593非常相似)的优秀文章: 旋转变压器电路的过压保护
一般而言、仅根据条件的短时元素的性质、器件可能能够承受该过载事件。 为安全起见、我至少会考虑在两个电源轨上安装肖特基二极管。 在器件输出端安装连接到每个电源轨的外部保护二极管也可能是有益的。
该图准确显示了过载事件期间的导通路径:
因此、只要流过内部体二极管的电流小于10mA、就不需要将外部输出二极管连接到 V+和 V-。 如果电源轨可以同时拉出和灌入电流、则也不需要肖特基二极管。

请注意、这些二极管的缺点极少。 如果电路板上有空间、可能需要放置元件焊盘、以防有必要。
如果您有任何问题、敬请告知。
谢谢!
Jacob
你好 Jacob San、
感谢您的回复。
我阅读文章 旋转变压器电路的过压保护 .
电源轨可以同时提供拉电流和灌电流。
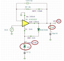
是否可以像 ALM2402F-Q1中一样让电流250mA 流经 OPA593输出 FET 的内部体二极管? 
如果 OPA593输出 FET 的内部体二极管通过电流增大250mA ,是否需要在器件输出端安装外部保护二极管,连接到每个电源轨? 或更多10mA?
此致
Takahiro
您好、Takahiro-San、
感谢您提供更多详细信息。 如果电源轨可以拉电流和灌电流、这对该设计是有好处的。
是的、下一个问题是体二极管。 对于 OPA593、理想情况下、该体二极管的导通电阻不应超过10mA。 它可以承受一些更高的电流、但通常不建议这样做。
我喜欢将外部保护二极管连接到 VS+和 VS-轨的想法。
如果设计能为您提供帮助、我可以创建一个仿真来演示设计。
谢谢!
Jacob
您好、Takahiro-San、
以下仿真展示了使用输出轨上的肖特基二极管实现的电流控制。
我有意在"Vout"处使用14.3V 1MHz 正弦波来模拟雷击应力测试。


e2e.ti.com/.../OPA593_5F00_OVP.TSC
我们可以看到二极管 P 和二极管 N 有助于保护放大器的输出、从而防止在运算放大器的输出端出现任何过压。
如果您希望在正常运行期间减小该电阻器上的压降、则可以减小 R1的值。
如果您有任何问题、敬请告知。
此致!
Jacob