This thread has been locked.

If you have a related question, please click the "Ask a related question" button in the top right corner. The newly created question will be automatically linked to this question.

[参考译文] OPA4197:我们已经使用 OPA4197设计了电流检测设计、但实际上我们在测量10nA 至10uA 之间的电流时遇到了问题。 是由任何滤波问题或噪声问题引起的? IT's 工作正常100uA 至1A。 请您指导一下原因

Guru**** 2516550 points
Other Parts Discussed in Thread: INA317, INA333, ADS8166, OPA4197, OPA197, INA826, ADS8168

请注意,本文内容源自机器翻译,可能存在语法或其它翻译错误,仅供参考。如需获取准确内容,请参阅链接中的英语原文或自行翻译。

https://e2e.ti.com/support/amplifiers-group/amplifiers/f/amplifiers-forum/1488052/opa4197-we-have-designed-current-sense-design-using-opa4197-and-practically-we-have-faced-issue-to-measure-current-between-10na-to-10ua-is-it-due-to-any-filtering-issue-or-noise-issue-it-s-working-good-100ua-to-1a-could-you-p

部件号:OPA4197
主题中讨论的其他器件: OPA197INA826、INA317 、INA333 、ADS8166 ADS8168

工具/软件:

您好 TI 专家、

我们已经使用 OPA4197设计了电流检测设计、但实际上我们在测量10nA 至10uA 之间的电流时遇到了问题。

是由任何滤波问题或噪声问题引起的?

它的工作电流范围为100uA 至1A。

您能给我们解释为什么在10nA 至10uA 范围内发生这种情况吗?

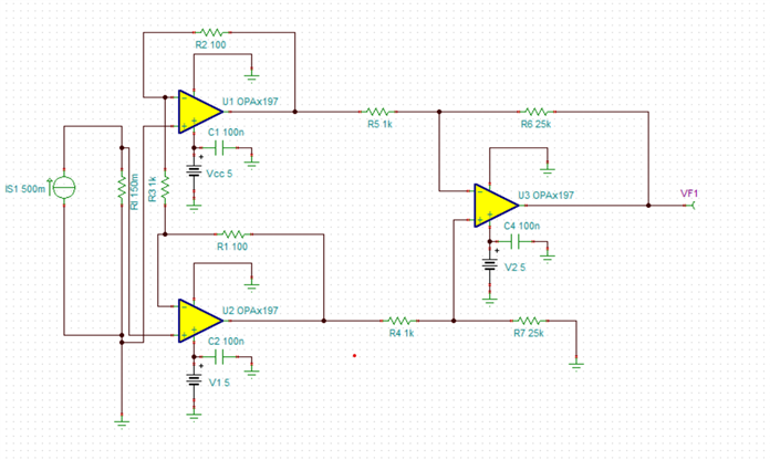
以下是设计图像:

对于10uA 至100uA 的电流、分流电阻值为1482 Ω;对于10uA 至10nA 的电流、测试中使用的分流电阻为13.6k Ω。

您能指导我们为什么在上述两个范围内都不能获得准确性任何滤波或其他方面缺失的东西吗?

以下快照显示的测试读数为 10uA 至100uA 和 10uA 至10nA。 在 nA 范围内、我们没有得到适当的准确输出、几乎是噪声。 所以在桌子上放-在那里。

请指导我完成此操作。

提前感谢您。 我期待收到您的答复。

此致、

Neel Shah

  • 请注意,本文内容源自机器翻译,可能存在语法或其它翻译错误,仅供参考。如需获取准确内容,请参阅链接中的英语原文或自行翻译。

    我更改了电流源、现在我们在10uA 到100uA 之间获得了更好的结果、但在1uA 到10nA 范围内、仍然无法检测电路中的电流。

    请指导我完成此操作。 我期待收到您的答复。

  • 请注意,本文内容源自机器翻译,可能存在语法或其它翻译错误,仅供参考。如需获取准确内容,请参阅链接中的英语原文或自行翻译。

    嗨、Neel、  

    Unknown 说:
    您能告诉我们为什么我们在上述两个范围内都不能获得准确的信息过滤或其他方面缺少任何信息吗?

    这些数据是在室温下测量的吗?

    请将30V/V 的整个增益移动到第一级、并将第二级用作带有精密电阻器的缓冲器。 电阻器容差必须为+/-0.5%或更佳。  

    此外、OPA197是36Vdc 运算放大器。 对于5V 直流电源电压轨、最好使用工作电压可低于4.5VDC 的较低电压运算放大器。并且、您需要直流偏置电压来在分立式仪表放大器的输入端配置电流分流器。   

    您最好使用我们的某个低成本仪表放大器、例如 INA823、INA826、INA317或 INA333。  

    我更改了电流源、现在我们得到了更好的结果:10uA 更改为100uA、但1uA 更改为10nA、

    您能否与我分享一下您为改善当前来源做了哪些工作?

    如果您有其他问题、请告知我们。  

    此致、

    Raymond  

  • 请注意,本文内容源自机器翻译,可能存在语法或其它翻译错误,仅供参考。如需获取准确内容,请参阅链接中的英语原文或自行翻译。

    尊敬的 Raymond:

    感谢您的及时回复。

    是的。 它是在室温下测量的。

    我无法在第一级传输增益、因为我们需要按照我们的设置中的快照所示获取差分信号、因此可以在我们的产品中进行更多固件更改。 如果外部噪声可用、那么它会放大这么多噪声。 所以,我们没有这样做。 如果遗漏任何信息、请告知我们。  

    我期待收到您的答复。

    提前感谢。

    此致、

    Neel Shah

  • 请注意,本文内容源自机器翻译,可能存在语法或其它翻译错误,仅供参考。如需获取准确内容,请参阅链接中的英语原文或自行翻译。

    嗨、Neel、

    我们需要按照我们的设置中的快照所示获取差分信号、以便在我们的产品中进行更多固件更改。

    我将增益移到了第一级、并且没有对输出配置(固件也是如此)进行任何更改。 根据仿真结果、增益配置为31V/V、并且您需要具有双电源轨、用于在 GND 附近配置的共模电压。  

    e2e.ti.com/.../OPA197--instr-amplifier-03182025.TSC

    如果使用单电源轨、则需要为仪表放大器添加输入偏置电压和 Vref 电压。 此外、您可能需要更改 OPA197以外的运算放大器、因为它可能无法在5Vdc/GND 条件下实现最佳运行。 由于 OPA197中的 Vos、您的电流检测 IA 可能需要根据检测电流的工作范围执行校准

    如果您有其他问题、请告诉我。  

    此致、

    Raymond

  • 请注意,本文内容源自机器翻译,可能存在语法或其它翻译错误,仅供参考。如需获取准确内容,请参阅链接中的英语原文或自行翻译。

    尊敬的 Reymond:

    感谢您的及时回复。 我们观察到电源存在噪声、因此用精确的电源替代、可以改善结果。 笔记本电脑充电器电缆靠近 USB 电源线、用于为运算放大器供电、这会导致上述较低范围内的运算放大器输出产生噪声。 在不牺牲采样速度的情况下、可以尽可能地降低该噪声。

    第2期:  

    我们正在应用函数发生器80KHz 扫描的外部矩形波形、并尝试以160ksps 的速率进行测量、但存在一些失真、我们没有获得全锯齿波。 但直接插入到 ADC 后、它将潜水适当的锯齿波。 您能给我们解释为什么没有正确的采样率输出。

    已附加以下快照。

    我期待收到您的答复。

    提前感谢您。

    此致、

    Neel Shah

  • 请注意,本文内容源自机器翻译,可能存在语法或其它翻译错误,仅供参考。如需获取准确内容,请参阅链接中的英语原文或自行翻译。

    嗨、Neel、  

    在不牺牲采样速度的情况下尽可能降低噪音。

    是的、您必须在电源轨上应用 LPF 来消除高频纹波和频率分量。 可以使用以下技术来滤除不必要的噪声。 它可以是 BJT 或 MOSFET、并且有许多其他类似电路来滤除纹波噪声并消除开关电源产生的纹波问题。   对于 OPA197中的该超低电流测量、您需要将电压电源轨中的纹波噪声保持在1mVpp 以下(假设约+/-5Vdc)。  

    您能告诉我们为什么我们无法获得正确的采样率输出。

    第二个问题有关 ADC 采样问题。 您应该为我们的 ADC 团队和专家发布 E2E。  

    对于80kHz 方波、您至少需要6X 到10X 的采样率才能捕获粗略的方波。 对于尖锐的边缘转换或波形、您可能需要更高的采样率。   

    youtube.com 上提供了大量与 ADC 相关的视频、下面提供了一个视频、如果您找到 TI 视频主题、您可以很轻松地找到其余视频。  

    https://www.youtube.com/watch?v=mWn8ziRhZE4&list=PLISmVLHAZbTSy0r-ln3-4Wl3Pn8lSUzGm

    如果您有其他问题、请告诉我。  

    此致、

    Raymond

  • 请注意,本文内容源自机器翻译,可能存在语法或其它翻译错误,仅供参考。如需获取准确内容,请参阅链接中的英语原文或自行翻译。

    尊敬的 Raymond:

    感谢您的及时回复。

    根据奈奎斯特定理、当采样率(160ksps)是频率(80khz)的两倍时、对于精确的三冲波形式、我们可以得到。

    因此、我认为我们可以在80khz 频率和160ksps 速率下三角波形。 我是对的吗? 或者根据您的建议 、需要至少6倍到10倍的采样率才能获得三角波形。 例如下面所示。 我们将获得在80ksps 频率下测量的精确三角波形。  我们还将获得20kHz 频率和40KSPS 测量速率下的精确三角波形。  

    我们尝试直接应用于 ADC ADS8166、然后我们便会收到精确的三角波形。 那么、ADC 可以在160ksps 采样率下工作? 我们在 DSO 中捕获了运算放大器 OPA4197最后输出波形、其直接进入 ADC。 波形对于160ksps 采样率是正确的? 是否需要进行任何固件修改? 请参阅下面的 DSO 波形。 黄色波形是 ADC 输入、这是最后一个运算放大器的 OPA4197输出。

    ...

    请就此指导我们。 我期待收到您的答复。

    提前感谢。

    此致、

    Neel Shah

  • 请注意,本文内容源自机器翻译,可能存在语法或其它翻译错误,仅供参考。如需获取准确内容,请参阅链接中的英语原文或自行翻译。

    嗨、Neel、  

    您提到它是80kHz 方波、现在是三角波。 这是两个不同的要求。  

    如果您想确定峰值电压和频率幅度、160kpbs 可能就足够了。  

    由于 ADS8166包含您的问题、请将您的问题发布到 ADC 团队。 我不是每天都讨论 ADC、但我可以帮助您解决运算放大器问题。

    如果您有 ADC 采样问题、我可以将您转接至 ADC 团队。

    此致、

    Raymond

  • 请注意,本文内容源自机器翻译,可能存在语法或其它翻译错误,仅供参考。如需获取准确内容,请参阅链接中的英语原文或自行翻译。

    尊敬的 Raymond:

    我们已使用矩形和 tri 角度进行了检查。

    如果似乎有 ADC 问题、请转至 ADC 团队。 您是否认为如上图所示、这是一个混叠效应、这就是为什么中间波形振幅被最小化的原因?  

    如果看起来像这样、请转移到 ADC。

    提前感谢。

    我期待收到您的答复。

    此致、

    Neel Shah

  • 请注意,本文内容源自机器翻译,可能存在语法或其它翻译错误,仅供参考。如需获取准确内容,请参阅链接中的英语原文或自行翻译。

    尊敬的 Raymond:

    请分享给 ADC 团队。

  • 请注意,本文内容源自机器翻译,可能存在语法或其它翻译错误,仅供参考。如需获取准确内容,请参阅链接中的英语原文或自行翻译。

    嗨、Neel、  

    感谢您的问题。 我可以帮助支持 ADC 问题。 一些问题:

    1. 将信号直接施加到 ADC 时遇到的问题是什么、而通过 OPA 前端时出现的问题是什么? 这将有助于隔离 ADC 是否是电路中的限制因素。
    2. 在上面提供的屏幕截图中、您应用的是矩形波还是三角形波? 当您提到在应用矩形输入信号时看到锯齿状信号时、我感到很困惑。  是在 ADC 输入还是输出端看到锯齿?
    3. 您能否提供输入波形和 ADC 输出的屏幕截图?
    4. 您能提供 ADC 的原理图吗? 我想确认 ADC 是否按照源阻抗和160KSPS 采样速度正确驱动。  

    您是对的、根据奈奎斯特的理论、理论上、160ksps ADC 能够记录80kHz 三角/方波。 实际上、这不会重新准确地表示原始信号、因为三角波和方波具有高频分量(它们的谐波)、如果您查看相应的波形傅里叶级数方程就会观察到这一点。 在160ksps 下、80kHz 信号的高频分量(分别例如240kHz 或400kHz 的三次或五次谐波)可能会混叠并 导致一定的失真。 此外、以160ksps 的速率对80kHz 信号进行采样意味着每个三角波周期仅在两点进行采样。 如果不连续对信号进行采样、将在方波/三角波形的随机点采集样本。 三角波峰值和波峰值以及方波上升/下降时间将无法准确捕获。 根据您的系统需求和信号带宽、您可能需要将 ADC 采样速度提高几倍、或至少提高2倍。 信号带宽将更好地考虑信号的高频分量(谐波)、而信号频率通常仅考虑基频。 您可以尝试将采样率增加到最大250kSPS、看看这样是否有帮助。

    此致、

    Samiha

  • 请注意,本文内容源自机器翻译,可能存在语法或其它翻译错误,仅供参考。如需获取准确内容,请参阅链接中的英语原文或自行翻译。

    尊敬的 Samiha:

    感谢您的及时回复。

    将信号直接应用到 ADC 时遇到的问题是什么、而通过 OPA 前端时出现的问题是什么? 这将有助于隔离 ADC 是否是电路中的限制因素。

     -->我们期望在我们公司 UI/TI EVK UI 中理论上(按奈奎斯特计算)三角波形,当以160ksps 的速率应用外部80kHz 矩形扫描时。  但事实并非如此。 根据您的建议、在250kSPS 下、我们在您的 TI ADS8168 EVK 中看到了。 在我们的产品中、由于一些限制、我们在250kSPS 下看不到、因此我们使用了您的 EVK。 采样速率提高了250kSPS。

    但按照理论上的奈奎斯特方法、我们可以通过从函数发生器应用80KHz 扫描来得到三角波形、从而实现160ksps。(从函数发生器应用矩形波形) 实际上、这是正确的、或者我们需要提高采样率吗?

    2.在上面提供的屏幕截图中,您应用的是矩形波还是三角形波? 当您提到在应用矩形输入信号时看到锯齿状信号时、我感到很困惑。  是在 ADC 输入还是输出端看到锯齿?

    -->我们正在应用矩形波。 请参阅以下快照及详细信息。

    ----- >  直接连接到 ADC ADS8166/我们公司的 UI (放大 SNAP_80K_SWEEP_160Ksps)

    放大 snap 80K_Sweep_160Ksps assymetric 波形

    放大_80K_Sweep_160 Ksps_Assymetrical 波形

    ----- > 直接连接到 ADC ADS8168/EVK UI (Zoom in SNAP_80K_SWEEP_160Ksps、我们已移除 EVK R35中的 R35和 C20、并直接提供给 ADC 的第3个通道)。  

    放大_80K_Sweep_160 Ksps_Assymetrical 波形

    --> OPA4197用作 ADC ADS8168输入的电流传感运算放大器、无过滤(RC)快照(放大 SNAP_80K_Sweep_160Ksps)

    绿色图形-函数发生器输出、黄色图形- ADC 输入或运算放大器输出。

     

    缩小 SNAP_80K_Sweep_160Ksps

    放大 SNAP_80K_Sweep_250kSPS 波形

    放大 SNAP_80K_Sweep_250kSPS 波形

    3.能否提供输入波形和 ADC 输出的屏幕截图?

    - -->以上快照正在显示。

    4.您能提供 ADC 的原理图吗? 我想确认 ADC 是否按照源阻抗和160KSPS 采样速度正确驱动。

    - -->ADC8168 EVK 已通过移除 R35和 C20来使用。 以下运算放大器电路输出将进入 ADC8168 EVM INPUT 3。

      

    我期待收到您的答复。

    提前感谢。

    此致、

    Neel Shah

  • 请注意,本文内容源自机器翻译,可能存在语法或其它翻译错误,仅供参考。如需获取准确内容,请参阅链接中的英语原文或自行翻译。

    嗨、Neel、

    感谢您分享屏幕截图。 您是如何从绿色波形变成黄色波形的? 这是来自放大器级的失真吗?  黄色波形输出是否符合预期? 如所示、这不是问题、对吧?

    根据您分享的信息提供两点反馈:

    1. 我建议采样速度至少是信号频率的10倍。 您可以尝试 ADS8168并以800ksps 或1MSPS 的速率进行采样。 在160ksps 下采样不足以捕获所示的波形。 尤其是在没有同步/相干采样的情况下、您最终会在每个周期内对2个随机点进行采样、这可能是您的输出看起来没有达到满量程的原因。 有时会捕获到信号的峰值、有时则不会。
    2. 重新组装 R35和 C20并在电阻器之前将放大器电路的输出应用到 R35焊盘上。 RC 滤波器有助于解决由 C_MUX 电荷反冲引起的任何振铃和额外失真。

    此致、

    Samiha   

  • 请注意,本文内容源自机器翻译,可能存在语法或其它翻译错误,仅供参考。如需获取准确内容,请参阅链接中的英语原文或自行翻译。

    尊敬的 Samiha:

    感谢您的及时回复和反馈。

    是、它是放大器的输出和 ADC 引脚的输入。 黄色波形接近预期值。 理想情况下、我们应该得到合适的方波。 是的。 在这种情况下、这不是问题。 如果您有任何改进这些波形的建议、请分享。

    提前感谢。

     

    此致、

    Neel Shah

  • 请注意,本文内容源自机器翻译,可能存在语法或其它翻译错误,仅供参考。如需获取准确内容,请参阅链接中的英语原文或自行翻译。

    尊敬的 Shah:  

    我会通知放大器团队、也许他们可以分享有关如何获得更好的方波输出的建议、但我知道您的电流波形也适合您的应用。

    此致、

    Samiha