This thread has been locked.

If you have a related question, please click the "Ask a related question" button in the top right corner. The newly created question will be automatically linked to this question.

[参考译文] THP210:将 THP210DR 连接到 AMC1200

Guru**** 2386620 points
Other Parts Discussed in Thread: THP210, AMC1200, AMC1300
请注意,本文内容源自机器翻译,可能存在语法或其它翻译错误,仅供参考。如需获取准确内容,请参阅链接中的英语原文或自行翻译。

https://e2e.ti.com/support/amplifiers-group/amplifiers/f/amplifiers-forum/1482863/thp210-interfacing-thp210dr-with-amc1200

器件型号:THP210

工具/软件:

大家好:

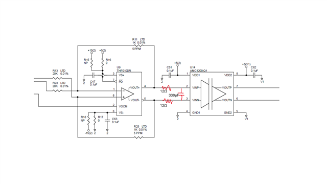
我们在设计中将差分电压从 DAC 发送到 THP210、并且在 THP210之后还有一个隔离放大器(AMC1200)、以将噪声与数字侧隔离。 在 AMC1200的输出侧、AMC1200的差分电压转换为单端电压、最终用作电流源的编程电压。 从以下原理图中可以看到、当前 THP210输出直接连接到 AMC1200输入端、我们遇到了问题、例如 AMC1200在其输出端提供超过预期的电压、当差分电压达到最大值时、THP210和 AMC1200输出端的电压不稳定、电压值会大幅变化。 因此、我们将在 AMC1200之前添加一个滤波器网络、该滤波器在每条输入线路上都包含两个12 Ω 电阻器、并在两个输入引脚之间包含一个330pF 电容器。 我的问题是-添加了这个新滤波器电路后、THP210是否会保持稳定?

非常感谢您的见解。 谢谢你。

  • 请注意,本文内容源自机器翻译,可能存在语法或其它翻译错误,仅供参考。如需获取准确内容,请参阅链接中的英语原文或自行翻译。

    尊敬的 Roy:

    Unknown 说:
    我的问题是- THP210是否会在添加这一新滤波器电路后保持稳定?

    是的、它应该是稳定的、也许我将执行循环分析以验证稳定性。  

    当差分电压为最大值时、THP210和 AMC1200输出端的电压不稳定、电压值会大幅跳跃。

    当 THP210输出差分电压时、最大值是多少 幅度转换。 AMC1200的差分输入限制高达 ±250mV。 如果峰峰值信号超过限值、则可能无法正常运行。 请澄清。  

    该滤波器由每条输入线路上的两个12 Ω 电阻器和两个输入引脚之间的一个330pF 电容器组成

    该 LPF 用于解决差分输入噪声。 如果实现了上述差分 LPF、您是否看到了改进? 我想知道、观察到的输出 AMC1200波动是常见噪声或差分噪声。 在高达50kHz 的频率下、AMC1200似乎具有非常好的 CMRR。 是否使用开关电源 在 THP210处提供±15Vdc 或在 AMC1200处提供5Vdc?

    如果您有其他问题、请告诉我。  

    此致、

    Raymond

  • 请注意,本文内容源自机器翻译,可能存在语法或其它翻译错误,仅供参考。如需获取准确内容,请参阅链接中的英语原文或自行翻译。

    您好 Raymond、感谢您的答复。


    当 THP210输出差分电压时、最大值是多少

    AMC1200的最大差分输入电压为+200mV 和-215mV。  

    如果实施上述差分 LPF、您是否看到了改进?

    是的、实际上我看到了一些改进。 实现上述滤波器后、在 AMC 的最大正差分电压下、电压不再发生漂移。  

    您是否使用开关电源 在 THP210上提供±15Vdc 或在 AMC1200上提供5Vdc?

    THP210和 AMC1200均由相同的5V 电源轨供电。 通过开关模式和线性电源的组合从更高的电压源生成5V 电压轨。

  • 请注意,本文内容源自机器翻译,可能存在语法或其它翻译错误,仅供参考。如需获取准确内容,请参阅链接中的英语原文或自行翻译。

    尊敬的 Roy:  

    您需要修改电路才能保持稳定。 根据仿真结果、相位裕度约为180-132.14 = 47.9度(差分增益较低)。  

    差分 LPF 的截止频率约为169kHz。 如果该值较低、请告诉我。 我不知道这是什么应用。  

    e2e.ti.com/.../THP210-Loop-Analysis-03052025.TSC

    通过开关模式和线性电源的组合产生5V 电压轨(从更高的电压源)。
    在 AMC 的最大正差分电压下、电压不再漂移。  [/报价]

    据我推测、开关电源没有低 LPF 滤波器、假设开关电源的频率分量接近50kHz 或更高。 大多数 LDO 没有足够或较差的 PSRR 来抑制较高的开关或较高频率噪声。 这些差分噪声可能耦合到 THP210和 AMC1200中、并在 AMC1200的输出端产生弹跳信号。  

    在 THP210中、如果高频元件低于10kHz、则 PSRR 应为90dB 或更佳。 如果开关噪声超过100kHz、抑制会变得越来越差。 AMC1200也是如此。  

    请告诉我该解决方案是否适合您。  

    此致、

    Raymond

  • 请注意,本文内容源自机器翻译,可能存在语法或其它翻译错误,仅供参考。如需获取准确内容,请参阅链接中的英语原文或自行翻译。

    您好、  

    AMC1200 IC 的等效输入电阻为28k。 我的担心是、如果我增加滤波电阻器(您的建议为100欧姆)、由于电流从 THP210输出流向 AMC1200输入、它们之间可能会有相当大的压降。 如果我不添加任何可以满足稳定性要求的滤波器。 仅供参考、这是一种直流应用、这意味着只会在输入端施加直流电压。

    谢谢。

  • 请注意,本文内容源自机器翻译,可能存在语法或其它翻译错误,仅供参考。如需获取准确内容,请参阅链接中的英语原文或自行翻译。

    尊敬的 Roy:  

    如果我不添加任何筛选条件都是可以的、则稳定性是明智的。

    是的。 如果没有4.7nF、THP210应保持稳定、但是、电路可能会略微增加宽带噪声、输出端没有16.9kHz 差分 LPF。  

    如果您通过将一个电容器与反馈电阻器1kΩ(两个反馈侧)并联来限制 THP210的 BW、那么该电容器可能也适用或接近与差分 LPF 等效。  

    如果您有其他问题、请告诉我。  

    此致、

    Raymond

  • 请注意,本文内容源自机器翻译,可能存在语法或其它翻译错误,仅供参考。如需获取准确内容,请参阅链接中的英语原文或自行翻译。

    尊敬的 Raymond:

    我想采纳您的建议、在 THP210和 AMC1200之间添加您建议的滤波器(包括两个100欧姆电阻器、AD 4.7nF 差分电容器)。 但 AMC1200数据表建议滤波电阻器使用小于24 Ω 的值、如 AMC1200数据表中带下划线的文本(第8.2.1.2节、第16页)所示。 显然、使用高于24欧姆的 电阻值可能会导致 AMC1200输入电路不完全稳定。  添加100欧姆电阻器然后考虑 AMC1200输入趋稳是否安全?  

    谢谢你。

  • 请注意,本文内容源自机器翻译,可能存在语法或其它翻译错误,仅供参考。如需获取准确内容,请参阅链接中的英语原文或自行翻译。

    尊敬的 Roy:  

    添加100 Ω 电阻器然后考虑 AMC1200输入稳定是否安全?  [/报价]

    我认为这是 AMC1200团队的问题。 第8.2.1节是为电机控制应用编写的、可用于滤除电机应用的输出高 EMI 噪声、PWM 开关噪声、共模噪声、接地噪声等。  

    我会将您转移到 AMC1200团队。  

    此致、

    Raymond

  • 请注意,本文内容源自机器翻译,可能存在语法或其它翻译错误,仅供参考。如需获取准确内容,请参阅链接中的英语原文或自行翻译。

    尊敬的 Roy:

    AMC1200具有开关电容器输入、如数据表的输入滤波器部分和您下划线所述。 由于电阻较高、流入电荷桶电容器的电流较少、因此可以实现不完全稳定。  

    我在尝试使用100欧姆电阻器并检查您这边的性能时不会出现问题。 这将取决于您的应用要求。  

    如果这是个问题、您还可以考虑使用集成了 FDA 的替代器件(如 AMC1300)。