主题中讨论的其他器件: OPA2197、 OPA197
工具/软件:
尊敬的先生:
去年我们就电流电平转换器电路进行了沟通。
我们使用了 P1 = XP9561GI
N1 = 2N7002对于以下由 VCC=+12V 进行偏置的电路,但现在我们需要为 VCC=+5V 进行偏置。
是否可以使用相同的 P1和 N1。
今天,我已经降低了 VCC 从12v 到8V,然后还需要负载电流稳定,但低于8V 负载电流减少.
我附上了 Ron Mac... 先生
This thread has been locked.
If you have a related question, please click the "Ask a related question" button in the top right corner. The newly created question will be automatically linked to this question.
工具/软件:
尊敬的先生:
去年我们就电流电平转换器电路进行了沟通。
我们使用了 P1 = XP9561GI
N1 = 2N7002对于以下由 VCC=+12V 进行偏置的电路,但现在我们需要为 VCC=+5V 进行偏置。
是否可以使用相同的 P1和 N1。
今天,我已经降低了 VCC 从12v 到8V,然后还需要负载电流稳定,但低于8V 负载电流减少.
我附上了 Ron Mac... 先生
嗨、Tapajit、
OPA172可能无法用于电流源的双级、在这种情况下、您需要使用 RRIO 运算放大器来实现拓扑或至少 RRO 运算放大器。
您可能必须在设计拓扑中考虑使用 OPA2197、TLV2197或类似的 RRIO / RRO 运算放大器。 您需要功率 MOSFET 或 BJT 才能配合应用使用。 2N7002无法以高达530mA @8Vdc 的电压进行耗散。
这是电路的应用手册。 工作频率范围和电流上升/下降要求是多少?
对于从0 -503mA 的电流范围电压到电流转换、不存在问题。 " 519mA 偏移接地漂移"中的含义是什么?
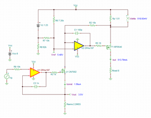
我需要您的设计要求才能构建一个仿真。 您的输入是电流源、但它通过10欧姆电阻器转换成电压-->所以这个电路是 V 到 I 转换器。 Ig=8欧姆是应用的负载、可变电流源驱动 Rload。
此致、
Raymond
尊敬的 Raymond 先生:
这是整个线程,将继续到现在.
输入电流和输出电流驱动的所有特性现在都保持不变、只需将 VCC 从+12V 更改为+5V。
尊敬的 Mondal:
我找不到 P1 (pmosfet) Spice 模型、所以我使用 IRF9540来模拟电路。

e2e.ti.com/.../OPA197-V_2D00_I-AC-Response-04212025.TSC
我把其他一切都尽可能的靠近你。 OPA172 (非 RRO 运算放大器)由于在较高范围内缺少 Vcm、无法支持3.5VDC 输入、因此您需要选择 OPA197或 TLV197运算放大器或其他低电压运算放大器(OPA197是成本较低的精密运算放大器)。 其他低电压 RRIO 或 RRO 运算放大器也可以使用。 通过调整 Rp 值、可以将负载电流 Iout 更改为 V_Delta/Rp。
如果您有其他问题、 请告诉我。
此致、
Raymond