https://e2e.ti.com/support/amplifiers-group/amplifiers/f/amplifiers-forum/1535260/lm324-lm324
器件型号:LM324工具/软件:

大家好:
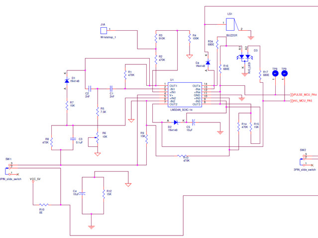
我设计了一个用于检测的电路(如上所述) 腕带 人的手上。 目的是确认腕带是否已正确连接到手部。
但是、我面临一个问题:
电路有时 即使未连接腕带、也能检测到人手 。
偶尔、它会正常工作、但是 大多数时候、它会产生错误信号或噪声 。
如果有人能帮助我确定导致这种行为的原因或提出降低噪声和提高检测可靠性的改进建议、我将不胜感激。
提前感谢您的支持!