工具/软件:
营销经理
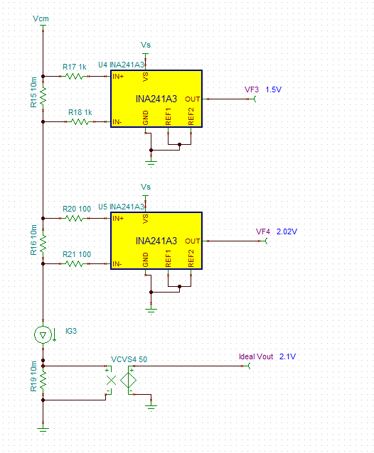
我是否可以知道这 6 个内部电阻器的阻值 ?

This thread has been locked.
If you have a related question, please click the "Ask a related question" button in the top right corner. The newly created question will be automatically linked to this question.
工具/软件:
营销经理
我是否可以知道这 6 个内部电阻器的阻值 ?

您好 Harry、
您好 Harry。
请注意另一篇文章和本文档中讨论的变体: https://www.ti.com/lit/ug/slya042/slya042.pdf
上面的屏幕截图已经包含了这个功能。 即–28.75%。 (2.85-4)/4 =–28.75%。 下面的方法在失调电压方面略有不同、但基本上是相同的。 (1.5-2.1)/2.1 =–28.57%
