Other Parts Discussed in Thread: OPA397, OPA328, ADS131A04, TINA-TI
Thread 中讨论的其他器件: OPA328、 ADS131A04、 TINA-TI
这里针对我上一个问题进行了跟进: ADS131A04:在 TIA 设计的模拟输入引脚上使用 REFP — 数据转换器论坛-数据转换器 — TI E2E 支持论坛
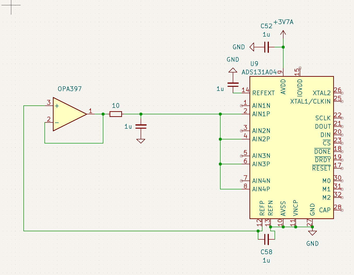
正如回复中所建议的、我希望在 ADS131A04 的 REFP 输出上添加一个缓冲器、以确保电流提供足够的拉电流能力。 但是、我不确定如何准确选择运算放大器。 我很天真地希望 OPA397 之类的器件可以正常工作、但我不清楚带宽是否足以处理 ADC 采样电路的快速开关? 我是否需要 OPA328 等更快的运算放大器?
为清楚起见、这是我设想的电路(负 ADC 输入将连接到实际信号):

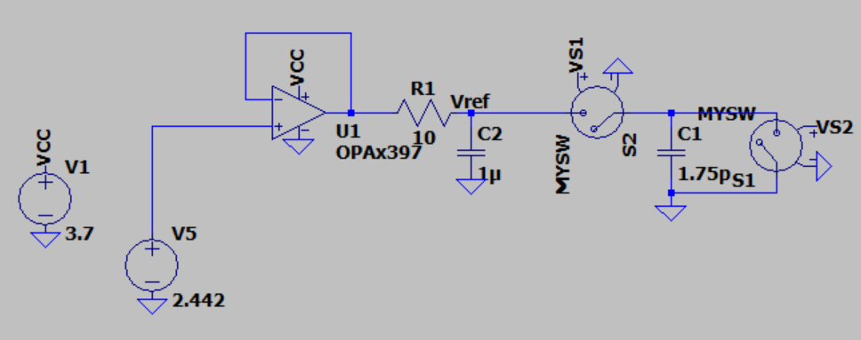
缓冲器之后出现低通是因为我担心运算放大器上 ADC 的纯容性负载的不稳定(一些粗略的 LTSpice 仿真似乎支持这一点)。 我还尝试过仿真电路来判断运算放大器是否合适、但我不时会遇到一些巨大的尖峰、让我担心出了问题:

这基于 ADS131A04 数据表图 38 中的电路。 这些开关设置为 4MHz、导通时间为 0.12us、且 180°异相。
我担心的是、这些随机跳变离开稳态(这是测量 Vref 的电压、即 ADC 的输入):

因此、总结一下:
- OPA397 是否适合缓冲 ADC 输入的 ADC REFP 输出? 如果不是、有什么更好的选择?
- 我是否需要在缓冲器之后使用低通滤波器? 价值是否合理?
- 一般而言、如何验证给定的 ADC 是否合适、即如何对 ADC 电路进行建模、我需要查找什么?







