This thread has been locked.

If you have a related question, please click the "Ask a related question" button in the top right corner. The newly created question will be automatically linked to this question.

[参考译文] AMC1200:ESD故障

Guru**** 2766165 points

Other Parts Discussed in Thread: AMC1200

请注意,本文内容源自机器翻译,可能存在语法或其它翻译错误,仅供参考。如需获取准确内容,请参阅链接中的英语原文或自行翻译。

https://e2e.ti.com/support/amplifiers-group/amplifiers/f/amplifiers-forum/607763/amc1200-esd-failure

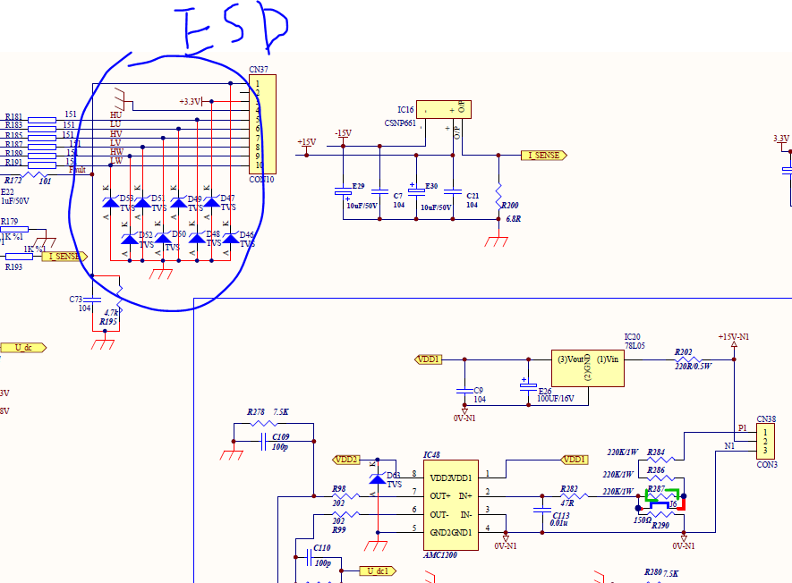
部件号:AMC1200

大家好,

 我的客户一直在中央空调系统中使用AMC1200进行总线电压感应。 目前,他们发现在执行-8KV SED测试时,AMC1200容易损坏,而注入ESD的接口距离AMC1200很远。 唯一的电气连接是接地。 AMC1200发现VCC和GND针脚短路触发器。  

 我不熟悉ESD测试和奇迹,不知道从哪里开始找出根本原因? 谢谢。

按如下方式注入ESD (PWM驱动信号接口)

此致,

Patrick

  • 请注意,本文内容源自机器翻译,可能存在语法或其它翻译错误,仅供参考。如需获取准确内容,请参阅链接中的英语原文或自行翻译。

    您好,Patrick:

    在AMC1200上是否发现VDD1或VDD2短路?

    问题已离线以供解决。