This thread has been locked.

If you have a related question, please click the "Ask a related question" button in the top right corner. The newly created question will be automatically linked to this question.

[参考译文] LMH6518:LMH6518输出振荡,使用不同的电源

Guru**** 2506615 points
Other Parts Discussed in Thread: LMH6518

请注意,本文内容源自机器翻译,可能存在语法或其它翻译错误,仅供参考。如需获取准确内容,请参阅链接中的英语原文或自行翻译。

https://e2e.ti.com/support/amplifiers-group/amplifiers/f/amplifiers-forum/617881/lmh6518-lmh6518-output-oscillate-with-different-power-supply

部件号:LMH6518

大家好,

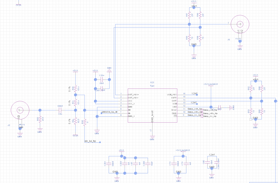
我正在使用LMH6518放大信号。 工作正常。 但当我更换电源(Vcc模拟电源为+5V)时,输出开始振荡。 当我更换为第三个电源(不同的设备)时,它会再次工作。 但当我检查使其振荡的电源(Agilent E3631A)时,它是干净的5V电压。 我没有看到任何不同。 因此,任何人都可以给出任何建议或提示,说明为什么会发生这种情况? 原理图如下。

谢谢。

Jason

  • 请注意,本文内容源自机器翻译,可能存在语法或其它翻译错误,仅供参考。如需获取准确内容,请参阅链接中的英语原文或自行翻译。
    您好,Jason:

    为了更好地理解您的LMH6518相关问题,请回答以下问题:
    1.您的示意图中LMH6518输入端的电路连接是什么? 如果内置打开,则可能会在LMH6518处观察到异常行为。
    2.当您记录输出时的振荡时,LMH6518设备处于什么状态(寄存器设置)?
    3.您是同时看到主输出和辅助输出上的振荡,还是只看到其中一个?
    4.当您提到模拟电源的电源更改为+5V时,模拟电源以前的电源电压值是多少? 另外,Agilent E3631A电源上设置的电源电流限制是多少? 有时,如果电源的电流限制设置得太低,超出部件要求,您可能会注意到异常行为。

    此致,
    Rohit
  • 请注意,本文内容源自机器翻译,可能存在语法或其它翻译错误,仅供参考。如需获取准确内容,请参阅链接中的英语原文或自行翻译。

    您好,Rohit:

    感谢您的回复。 对于您的问题:

    1.输入不是浮子,它连接到1.5v的输出电压(5V除以2个电阻)。

    二,所有国家。 开机时(寄存器设置的默认值),或将其设置为任意值。

    3.振荡在两个输出上。

    电流限制为1安培。

    结果似乎是关于Vcc和Vdd的功率序列。 如果我逐一打开,就可以了。 但如果我打开它,Vcc比Vdd早25毫秒,它将振荡。 wierd,数据表中没有提到这一点。 Rohit,您对此有什么了解吗?

    再次感谢。

    Jason

  • 请注意,本文内容源自机器翻译,可能存在语法或其它翻译错误,仅供参考。如需获取准确内容,请参阅链接中的英语原文或自行翻译。
    您好,Jason:

    很抱歉回复延迟。

    如果输入连接至1.5V,则您可能正在操作LMH6518,超出其可用输入共模(VICM)范围。 在单个+5V电源上,输入共模电压范围应该为1.9V至3.1V。 我建议将内置电压设为接近2.5V或在VICM范围内,然后重新检查问题是否消失。

    关于供电定序问题,我认为我们没有把一个供电装置的数目定性为比另一个为早。 通常假定3.3V Vdd是从5V Vcc电源导出的。

    此致,
    Rohit
  • 请注意,本文内容源自机器翻译,可能存在语法或其它翻译错误,仅供参考。如需获取准确内容,请参阅链接中的英语原文或自行翻译。

    您好,Rohit:

    感谢您的回复。  

    很抱歉,我的设计输入电压为2.48v,而不是1.5v。

    对于电源,我使用Vcc和Vdd两种不同的电源。 一个是模拟,另一个是数字。 对于整个系统,不同的主板可能有不同的电容器,用于不同的电源。 有时,即使是同一设备,电源也可能有不同的上升时间。 所以这种情况确实发生了。 如果您有访问权限,请帮助检查并更新序列的某些文件。

    非常感谢。

    Jason