This thread has been locked.

If you have a related question, please click the "Ask a related question" button in the top right corner. The newly created question will be automatically linked to this question.

[参考译文] TINA/Spice/OPA189:TINA-TI宏错误?

Guru**** 2524550 points
Other Parts Discussed in Thread: TINA-TI, OPA827, OPA189, THS4551

请注意,本文内容源自机器翻译,可能存在语法或其它翻译错误,仅供参考。如需获取准确内容,请参阅链接中的英语原文或自行翻译。

https://e2e.ti.com/support/amplifiers-group/amplifiers/f/amplifiers-forum/640681/tina-spice-opa189-tina-ti-macro-bug

部件号:OPA189
主题中讨论的其他部件:TINA-TIOPA827THS4551

工具/软件:TINA-TI或Spice模型

你(们)好。

有人能帮我解决以下问题吗:

我有一个使用OPA827的TINA-TI模拟,我想将其更改为OPA189。
我可以更改它吗?  
我只想将其用于直流信号,我不需要测量任何高速信号或快速变化。


如果我更改它,模拟将显示非常不可访问的数据。


  • 请注意,本文内容源自机器翻译,可能存在语法或其它翻译错误,仅供参考。如需获取准确内容,请参阅链接中的英语原文或自行翻译。
    Balazs您好!

    我很乐意了解您的赛道。 您能否描述您遇到的问题,并附上您的TINA .tSC文件?

    您的目的是创建一个全差分电路,其中VG1作为输入,VM1测量输出,正确吗?

    此致,

    Ian Williams
    应用工程师/SPICE模型开发人员
    精密放大器
  • 请注意,本文内容源自机器翻译,可能存在语法或其它翻译错误,仅供参考。如需获取准确内容,请参阅链接中的英语原文或自行翻译。
    尊敬的Ian:

    感谢您的重播。
    我今天将发送我的Tina TSC文件。
    是的,我想这样做,但我没有看到图片上的THS4551。
    我检查了OPA827和OPA189的数据集,也许我遗漏了一些内容,但在我想使用它的地方似乎或多或少都是一样的。
    直流信号测量仅此而已,频率低。

    此致,

    Balazs
  • 请注意,本文内容源自机器翻译,可能存在语法或其它翻译错误,仅供参考。如需获取准确内容,请参阅链接中的英语原文或自行翻译。

    我为您附上了TINA-TI文件。  
    您只需检查它们即可。

    共有3个文件。
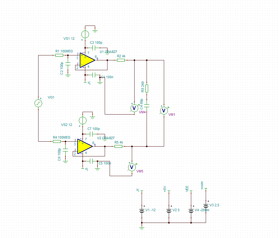
    OPA827+ths4551 ->这是我想通过opa189获得的内容。 ->在其上运行DC传输。  
    接下来,您可以使用opa189和OPA827找到理想的运算放大器测试->如果您运行VG2的直流传输并选择VF2 VF3和VM2,您可以选择理想的。
    如果您为VG3运行,那么OPA827将获得它,它有一些不好的地方,但对我们来说可能是好的。  
    但对于VG1 ...
    opa189+ths4551你可以得到一些不好的东西。  

    也许我在数据表中遗漏了一些东西,可能是这样的,但是如果你能帮我检查一下,我将会非常高兴。  

    正在重新降级  

    Balazs  

    e2e.ti.com/.../sim.rar

  • 请注意,本文内容源自机器翻译,可能存在语法或其它翻译错误,仅供参考。如需获取准确内容,请参阅链接中的英语原文或自行翻译。

    Balazs您好!

    此处的问题是由您连接输入信号的方式引起的。 电路的绘制方式,运算放大器输入没有直流接地路径。 根据运算放大器SPICE模型的设计方式,它可以a)工作正常,或者b)随着浮动输入根据输入偏置电流和输入电容向某些电压充电,进入输入饱和状态。 在这种情况下,OPA189的行为与选项b类似

    在这种情况下,如果您需要差分输入信号,我建议使用两个VCVS将单端输入源转换为具有正确接地参考的真正差分信号。 如果您这样做,就像我所附的示例一样,OPA189会正常运行,我们会看到输出端出现偏移电压。

    e2e.ti.com/.../OPA189_2B00_THS4551_5F00_iw.TSC

    e2e.ti.com/.../test_5F00_opa189_5F00_and_5F00_opa827_5F00_and_5F00_idealOpa_5F00_iw.TSC

    此致,

    Ian Williams

  • 请注意,本文内容源自机器翻译,可能存在语法或其它翻译错误,仅供参考。如需获取准确内容,请参阅链接中的英语原文或自行翻译。
    感谢您的帮助!
    是的,它现在就能工作:)
  • 请注意,本文内容源自机器翻译,可能存在语法或其它翻译错误,仅供参考。如需获取准确内容,请参阅链接中的英语原文或自行翻译。
    欢迎您的光临,我很高兴它现在对您有效! 单端到差分转换电路对于仿真非常有用。