This thread has been locked.

If you have a related question, please click the "Ask a related question" button in the top right corner. The newly created question will be automatically linked to this question.

[参考译文] LMH6629:光电二极管互阻抗放大器-高噪声级别

Guru**** 2538930 points
Other Parts Discussed in Thread: LMH6629

请注意,本文内容源自机器翻译,可能存在语法或其它翻译错误,仅供参考。如需获取准确内容,请参阅链接中的英语原文或自行翻译。

https://e2e.ti.com/support/amplifiers-group/amplifiers/f/amplifiers-forum/658625/lmh6629-photodiode-transimpedance-amplifier---high-noise-level

部件号:LMH6629

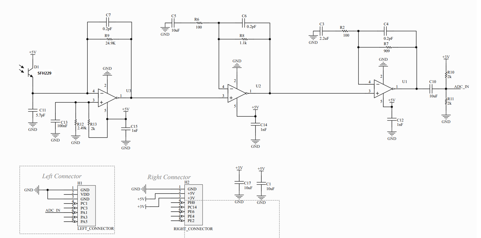
我正在开发一个跨阻抗放大器,它使用lmh6629 ampop,具有3级放大功能,如所附的示意图所示。

首先,第一级的输出是振荡的,但通过在运算放大器的功率中放置更多去耦电容器,并插入一个低值电阻器(50ohm),与第一级放大的输出线路串联,解决了这个问题。

在解决振荡问题后,我们发现第一级输出(增益:~ 25k)的噪声级别约为20mV。 考虑到后续阶段的增益相同且等于10,在放大的最后一个阶段的输出时,噪声大约为2V,几乎等于我的信号的振幅。

我知道开发的硬件可能没有严格遵循数据表芯片数据表中的布局准则,但这是否是产生如此大噪音的唯一原因?

如果有人知道可以对电路进行任何修改以降低噪音水平,这对我来说会很有帮助。

提前感谢

e2e.ti.com/.../Lifi_2D00_rx.pdf

  • 请注意,本文内容源自机器翻译,可能存在语法或其它翻译错误,仅供参考。如需获取准确内容,请参阅链接中的英语原文或自行翻译。

  • 请注意,本文内容源自机器翻译,可能存在语法或其它翻译错误,仅供参考。如需获取准确内容,请参阅链接中的英语原文或自行翻译。
    您好,

    看一下电路,我认为你实际上看到了放大器的输入偏置电流在输出上的影响。 在您的第一阶段,所有输入偏置电流都将流经25k反馈电阻器并产生输出偏移。 您是否看到了恒定的输出偏移,还是您观察到的是RMS噪声?

    此致,
  • 请注意,本文内容源自机器翻译,可能存在语法或其它翻译错误,仅供参考。如需获取准确内容,请参阅链接中的英语原文或自行翻译。

    感谢您的回复,Jacob。

    实际上,我看到输出端有RMS噪音。 它不是恒定偏移或定期的。

    在印刷电路板上安装的电路中,我们拆除了电容器C11,因为它只用于模拟lmh6629输入电容。 您是否认为二极管和电流弹出输入之间的这种直接连接会产生一些噪音? 也许在该输入线路中放置一个小电阻器会降低这一要求?

  • 请注意,本文内容源自机器翻译,可能存在语法或其它翻译错误,仅供参考。如需获取准确内容,请参阅链接中的英语原文或自行翻译。
    您好,

    在互阻抗电路中,二极管的反馈电容器和输入电容实际上形成了高频率增益,这实际上有助于保持电路稳定。 但是,这种情况的一个副作用是,它会增加这些较高频率下的噪声,并会产生更多RMS噪声。 不幸的是,提高频率的噪声峰值的唯一方法是降低电路的二极管电容或增益电阻。

    此致,