This thread has been locked.

If you have a related question, please click the "Ask a related question" button in the top right corner. The newly created question will be automatically linked to this question.

[参考译文] TLC3702:输入信号频率为>20kHz时出现输出错误

Guru**** 2378650 points
Other Parts Discussed in Thread: TLC3702
请注意,本文内容源自机器翻译,可能存在语法或其它翻译错误,仅供参考。如需获取准确内容,请参阅链接中的英语原文或自行翻译。

https://e2e.ti.com/support/amplifiers-group/amplifiers/f/amplifiers-forum/651719/tlc3702-output-error-when-input-signal-frequency-is-20khz

部件号:TLC3702

您好,团队,

我遇到了 一个关于TLC3702的问题,如下所示。 请帮助调查并提供您的建议。

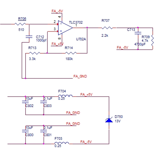
原理图如下所示。 您可以检查是否存在问题。

问题是当PIN2信号频率小于20kHz时,pin1输出正常,但当频率大于20kHz时,一些比较输出将丢失,如以下波形所示。 所有引脚1,2,3波形都经过测试。

但当我们更改另一 个TLC3702器件时,即使频率大于20kHz,输出也将正常。

您能否帮助检查此问题可能存在的问题? 原理图设计是否存在任何问题?

谢谢。

约翰尼

  • 请注意,本文内容源自机器翻译,可能存在语法或其它翻译错误,仅供参考。如需获取准确内容,请参阅链接中的英语原文或自行翻译。
    你好,Johnny:

    感谢您的提问。 我们目前正在休假,将在1月的第一周尽快回复您。

    此致,
    Jaskaran