
我使用运算和二极管整流正弦波、现在它已经实现了。
但我想过滤整流波形,如何实现此功能?
This thread has been locked.
If you have a related question, please click the "Ask a related question" button in the top right corner. The newly created question will be automatically linked to this question.

我使用运算和二极管整流正弦波、现在它已经实现了。
但我想过滤整流波形,如何实现此功能?
尊敬的 Kevin:
请参阅以下链接:
http://www.next.gr/circuits/Full-Wave-Rectifier-Circuit-with-Averaging-Filter-l23206.html
https://sound-au.com/appnotes/an001.htm
http://www.eiti.uottawa.ca/~rhabash/ELG3331L2App.pdf
对于具有指定攻击和发布时间的 VU 仪表:
Kai
尊敬的 Kevin:
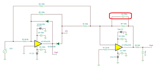
Marek 和 Kai 提供了有关电路稳定性的建议。 此外、Kai 建议将1N1183二极管替换为具有低结电容的小信号二极管、例如 BAV99。 如 Kai 提供的上述链接所示、实现低通滤波器的一个选项是在第二级放大器 U2的反馈上放置一个电容器。 反馈电容器将形成一个转角频率约为:

您可以根据应用中可接受的纹波电平选择设置滤波器的转角频率。
例如、以下 RFB = 100kΩ Ω 且 CFB = 100µF Ω 的电路具有大约15mHz 的转角频率、在50Hz 下具有-71dB 的衰减:

如下面的交流开环稳定性分析所示、电路是稳定的、具有65度的相位裕度:


如果您需要进一步的帮助、请提供输入信号频率、振幅和共模电压的详细信息、以及您的应用中可接受的目标纹波/噪声振幅。
谢谢、此致、
Luis