请注意,本文内容源自机器翻译,可能存在语法或其它翻译错误,仅供参考。如需获取准确内容,请参阅链接中的英语原文或自行翻译。
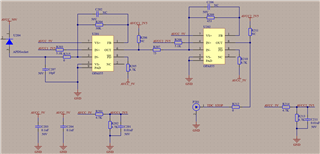
器件型号:OPA855 大家好、我将使用 OPA855设计 TIA。
看看输出、输出似乎会振荡。

原理图如下所示。

请您提供一些建议吗?
This thread has been locked.
If you have a related question, please click the "Ask a related question" button in the top right corner. The newly created question will be automatically linked to this question.
您好!
是的、输出正在振荡。 这似乎与您的最后一个问题是相同的光电二极管、因此我假设光电二极管电容为 0.280pF。 在这种情况下、添加输入电容(如10pF)实际上会有所帮助、但需要使用反馈电容来补偿、此时输入电容会增加。 尝试将原来的0.5pF 添加到放大器的反馈中。
另外、很抱歉、我之前忘记问这个问题;但是、您能分享一下布局的一个片段吗? 我担心从放大器输入到光电二极管的走线长度/宽度、以及去耦电容器和反馈组件的放置。 此外、对于未来的电路板设计、我们建议遵循 器件的电源设置建议或器件 EVM 用户指南:
谢谢、
Sima