This thread has been locked.

If you have a related question, please click the "Ask a related question" button in the top right corner. The newly created question will be automatically linked to this question.

[参考译文] LM7171:输出电压放大

Guru**** 2502205 points
Other Parts Discussed in Thread: LM7171, LMH6321, THS3491, THS3121, OPA552

请注意,本文内容源自机器翻译,可能存在语法或其它翻译错误,仅供参考。如需获取准确内容,请参阅链接中的英语原文或自行翻译。

https://e2e.ti.com/support/amplifiers-group/amplifiers/f/amplifiers-forum/971235/lm7171-output-voltage-amplification

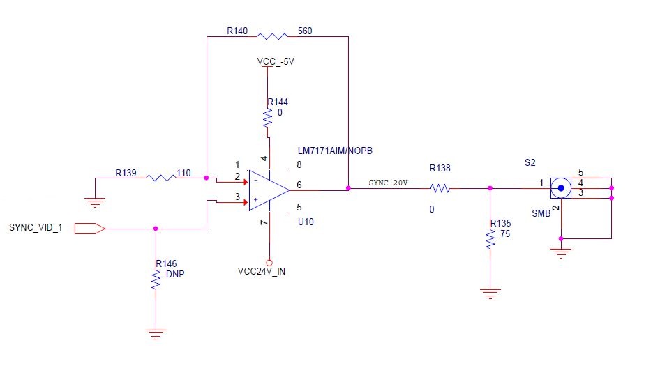
器件型号:LM7171
主题中讨论的其他器件: LMH6321THS3491THS3121OPA552

您好!

PL 参考所连接的电路。

此处、从 FPGA 输入的输入信号(SYNC_vid_1)为3.3伏脉冲。 R135和 R146为 DNP。  R140和 R139分别更改为10k 和499E。 但输出不会超过7伏。

所示的 SMB 连接器需要15伏信号。

在 CRO 上、端接1个 Mohm、可以看到24伏电压、但添加50欧姆端接后、电压会降至7伏。

PL 评论以下电路是否需要任何更改。

塞马

  • 请注意,本文内容源自机器翻译,可能存在语法或其它翻译错误,仅供参考。如需获取准确内容,请参阅链接中的英语原文或自行翻译。

    您好、Seema、

    将 R138增加到50R :-)

    Kai

  • 请注意,本文内容源自机器翻译,可能存在语法或其它翻译错误,仅供参考。如需获取准确内容,请参阅链接中的英语原文或自行翻译。
    已尝试.dint 帮助。 :(
  • 请注意,本文内容源自机器翻译,可能存在语法或其它翻译错误,仅供参考。如需获取准确内容,请参阅链接中的英语原文或自行翻译。

    您好、Seema、

    您可以这样做:

    e2e.ti.com/.../seema_5F00_lm7171.TSC

    Kai

  • 请注意,本文内容源自机器翻译,可能存在语法或其它翻译错误,仅供参考。如需获取准确内容,请参阅链接中的英语原文或自行翻译。

    谢谢 Kai。

    这需要 PCB 重新设计。将按照您在新 PCB 中的建议使用多个 IC。  

    在项目暂停时、是否有任何方法可以使我的电路以最少的返工工作? 反馈电阻器的变化是否有帮助?

    必须将 SMB 连接器上的7伏 电压更改为至少14伏、因此输出必须加倍。

    谢谢

    塞马

  • 请注意,本文内容源自机器翻译,可能存在语法或其它翻译错误,仅供参考。如需获取准确内容,请参阅链接中的英语原文或自行翻译。

    你好,Seema

      您在示波器和探头上的设置是什么? 它是否设置为50欧姆输出阻抗? 您使用的电缆是什么? 此外、您的输出可能会削波到24V 的正电源轨。 以下是具有不同负载值(由于输出电流限制)的+/-15V 电源的数据规格:

    谢谢、

    Sima

  • 请注意,本文内容源自机器翻译,可能存在语法或其它翻译错误,仅供参考。如需获取准确内容,请参阅链接中的英语原文或自行翻译。

    您好、Sima、

    示波器位于1 Mohm.Probe 也是1 Mohm.Probe 直接使用 BNC 电缆进行监控时、在 CRO 处显示24伏电压。 但客户要求显示的是50/75欧姆负载。因此、我们在 T 的一端连接了一个 BNC T、另一端连接了50欧姆端接、另一端连接了7171输出 在这种情况下,当在 CRO 的相同设置上看到时,它会降低到7伏。 在 CRO 中、在50欧姆时看到超过5V 的信号存在限制。 因此、CRO 设置被保持在1Mohm、但50欧姆的调度被用来检查信号电平。如果我们强制 CRO 设置为50欧姆、只能看到7伏。假设这可能是由于 CRO 限制、我们将 CRO 保持在1 Mohm。

    由于在+Vcc 处提供24伏电压、我们预计信号至少会达到12伏。是否存在测量问题?

    我的电路 i.e-5V/+24V 中提供的电源的输出摆幅是多少?

    我们是否可以通过断开 FPGA 信号的连接来将输入信号增加到5伏?这样做是否有帮助?

    谢谢、

    塞马

  • 请注意,本文内容源自机器翻译,可能存在语法或其它翻译错误,仅供参考。如需获取准确内容,请参阅链接中的英语原文或自行翻译。

    您好、Seema、

    这只是一个输出电流问题。 LM7171提供的输出电流不能超过大约100mA。 但您尝试强制15V/50R = 300mA。 这太大、因此输出电压会发生故障。 因此、我将四个 LM7171并联、以将每个运算放大器的输出电流降低至75mA。

    Kai

  • 请注意,本文内容源自机器翻译,可能存在语法或其它翻译错误,仅供参考。如需获取准确内容,请参阅链接中的英语原文或自行翻译。

    谢谢 Kai。

    您能否建议 使用 高输出电流替代7171的任何其他引脚兼容 IC?

    再次感谢。

  • 请注意,本文内容源自机器翻译,可能存在语法或其它翻译错误,仅供参考。如需获取准确内容,请参阅链接中的英语原文或自行翻译。

    您好、Seema、

    我不知道有什么运算放大器可以将15V 驱动到50R、速度与 LM7171一样快。 但让我们等待 Sima。

    Kai

  • 请注意,本文内容源自机器翻译,可能存在语法或其它翻译错误,仅供参考。如需获取准确内容,请参阅链接中的英语原文或自行翻译。

    您好、Seema、

      我们有 THS3121 SOIC (D)、它与 LM7171 SOIC (D)引脚兼容。 但是、THS3121的速度不如 LM7171快、但具有您所需的输出电流能力。 此外、THS3491与 LM7171相比具有更高的压摆率和更高的电流输出、因此不具有引脚兼容性。 对于较慢的脉冲、OPA552与具有较高电流输出但速度慢得多的 LM7171引脚兼容。 您的输入信号上升时间是多少? 还可以选择在 LM7171中添加缓冲器作为第二级、以增加输出电流;唯一可以工作的缓冲器是 LMH6321。 否则、您必须并联放大器以获得更高的输出电流、这与 Kai 的工作方式类似。

    编辑:在原始链接问题中、压摆率必须大于180V/us。 脉冲规格是否仍然与原始问题相同?

    e2e.ti.com/.../Seema.TSC

    谢谢、

    Sima

  • 请注意,本文内容源自机器翻译,可能存在语法或其它翻译错误,仅供参考。如需获取准确内容,请参阅链接中的英语原文或自行翻译。

    感谢 Kai 和 Sima。 这将有所帮助。

  • 请注意,本文内容源自机器翻译,可能存在语法或其它翻译错误,仅供参考。如需获取准确内容,请参阅链接中的英语原文或自行翻译。

    很高兴能提供帮助! 我现在将关闭此主题。 但是、如果您有其他问题、您可以在一个月内未锁定此主题时回复此主题、也可以启动新主题。

  • 请注意,本文内容源自机器翻译,可能存在语法或其它翻译错误,仅供参考。如需获取准确内容,请参阅链接中的英语原文或自行翻译。

    您好、Sima

    我们已经按照建议使用 THS3121制造了一个电路。 但我们分别使用了+24V 和-5V 作为 V+和 V-,此配置是否起作用?

    我们已经浏览了 THS3121的数据表,它说可以为双电源提供最大+/-15V 的电压,因此我们怀疑我们是否可以为 V+和 V-提供+24V 和-15V 的电压。下面是数据表和电路的快照。

    谢谢你

    塞马

  • 请注意,本文内容源自机器翻译,可能存在语法或其它翻译错误,仅供参考。如需获取准确内容,请参阅链接中的英语原文或自行翻译。

    您好、Seema、

    +24V -(-5V)= 29V

    电压小于30V。

    因此+24V 和-5V 将起作用:-)

    Kai

  • 请注意,本文内容源自机器翻译,可能存在语法或其它翻译错误,仅供参考。如需获取准确内容,请参阅链接中的英语原文或自行翻译。

    谢谢你

    Kai

  • 请注意,本文内容源自机器翻译,可能存在语法或其它翻译错误,仅供参考。如需获取准确内容,请参阅链接中的英语原文或自行翻译。

    欢迎您的到来:-)

    Kai

  • 请注意,本文内容源自机器翻译,可能存在语法或其它翻译错误,仅供参考。如需获取准确内容,请参阅链接中的英语原文或自行翻译。

    应该注意的是、负载必须能够耗散5W 脉冲负载-这对于许多分立式电阻器来说不是一个大问题、但对于 IC 内部的终端以及非常小的 SMD 或混合器件来说可能会有问题。 例如、0402电阻器中的5W 脉冲会在电阻层中产生20W/mm^2的热负载-我要谨慎地假设一个小部件不会因热应力疲劳而受到损坏。 尽管如此、这样一个物理尺寸小的50欧姆负载将是相当不典型的、因此希望这在您的应用中不会是一个问题。

    我肯定会在 SYNC_VID_1 FPGA 引脚和 U10输入之间添加一个具有并联脉冲整形电容器的串联电阻器。 如果 U10由于任何原因而灾难性地失败-但通常是由于不正确的外部连接- FPGA 的引脚可能会直接暴露在24V 或-5V 的电压下、从而损坏 FPGA。 根据您的应用、这可能是非常昂贵的故障模式、或者至少可能掩盖正在发生的情况、在可能的返工期间、FPGA 将仅被更换、以便立即再次销毁。

    由于这是一个双状态电路、因此运算放大器可能并不总是理想的解决方案、但这在很大程度上取决于压摆率和脉冲保真度要求。 并行快速运算放大器如果您能承受空间和成本、则性能相当出色、并且可能是最易于设计的运算放大器。

    当需要大量此类驱动器(数十个?)并且具有足够未使用的模拟 I/O 的 MCU 可用时、它还可能需要一个非饱和离散 A 类放大器、此放大器具有来自预触发输出的偏置电流升压(如果有的话)、 以及由 MCU 管理的操作点。 不适合心脏模糊的人、但如果您所需要的只是大量用于偶尔出现的高功率脉冲的"数字"驱动器、那么这种解决方案至少在硬件上是便宜的。

  • 请注意,本文内容源自机器翻译,可能存在语法或其它翻译错误,仅供参考。如需获取准确内容,请参阅链接中的英语原文或自行翻译。

     非常感谢 Kuba。

     肯定会包含设计的下一版本中建议的更改。 到目前为止、已经安装了3121 IC、在75欧姆端接的 CRO 上可以看到大约17伏的脉冲。尽管脉冲宽度看起来会扩大。 仿真后的 PW 为2 μ s、现已扩展至2.4 μ s。原因和系统的可靠性是目前关注的问题。

    再次感谢。

    塞马

  • 请注意,本文内容源自机器翻译,可能存在语法或其它翻译错误,仅供参考。如需获取准确内容,请参阅链接中的英语原文或自行翻译。

    您好、Seema、

      您是否能够发布新原理图的图像? 是否与1月26日的答复相同?

    谢谢、
    Sima

  • 请注意,本文内容源自机器翻译,可能存在语法或其它翻译错误,仅供参考。如需获取准确内容,请参阅链接中的英语原文或自行翻译。

    您好、Sima、

    延迟回复的问题、新原理图如下 所示。

    谢谢。

    塞马

  • 请注意,本文内容源自机器翻译,可能存在语法或其它翻译错误,仅供参考。如需获取准确内容,请参阅链接中的英语原文或自行翻译。

    您好、Seema、

    您是否将电缆连接到 THS3121的输出? 在这种情况下、R138应与电缆阻抗相同、否则可能会因回声而产生失真。 例如、如果您将75R 电缆连接到 THS3121的输出端、则 R138也必须为75R。 R135=75R 将位于要驱动的远程器件的输入端。

    Kai

  • 请注意,本文内容源自机器翻译,可能存在语法或其它翻译错误,仅供参考。如需获取准确内容,请参阅链接中的英语原文或自行翻译。

    尊敬的 Kai:

         THS3121的输出将连接 到具有75欧姆端接的 SMB 连接器。 现在、r138为22欧姆。进一步增大 R138可将电压电平降低到15伏以下。此外、高达 SMB 运行的 PCB 轨道具有75欧姆端接。 幸运的是、通过此设置、我们可以集成显示屏并查看视频输出。 )但希望以更高的性能重新设计电路板。因为建议使用共享原理图吗?

    谢谢

    塞马

  • 请注意,本文内容源自机器翻译,可能存在语法或其它翻译错误,仅供参考。如需获取准确内容,请参阅链接中的英语原文或自行翻译。

    您好、Seema、

    好的、电缆阻抗的不匹配可能会起作用:

    Kai

  • 请注意,本文内容源自机器翻译,可能存在语法或其它翻译错误,仅供参考。如需获取准确内容,请参阅链接中的英语原文或自行翻译。

    您好、Seema、

     您是否能够提供这些示波器截图? 脉冲的扩展看起来像 Kai 仿真的那样、还是与较长的时间呈指数级下降?

    谢谢、
    Sima  

  • 请注意,本文内容源自机器翻译,可能存在语法或其它翻译错误,仅供参考。如需获取准确内容,请参阅链接中的英语原文或自行翻译。

    您好、Sima、

    范围快照:

    谢谢。

    塞马

  • 请注意,本文内容源自机器翻译,可能存在语法或其它翻译错误,仅供参考。如需获取准确内容,请参阅链接中的英语原文或自行翻译。

    您好、Seema、

      感谢您提供示波器屏幕截图。 它似乎与仿真匹配。 我认为这很可能是仿真的伪影、但它似乎是不对称的压摆/带宽限制、并在脉冲的下降时间尾随。 我与我的团队交谈、他们报告说他们看到这个部分是这样做的、并且放大器的输出很可能在内部不对称。 您是否能够使用大约1k 或更低的较低反馈电阻? 我还注意到您的新电路中的增益增加了、输入信号是否不再是3.3V?

    谢谢、

    Sima  

  • 请注意,本文内容源自机器翻译,可能存在语法或其它翻译错误,仅供参考。如需获取准确内容,请参阅链接中的英语原文或自行翻译。

    您好、Seema、

    我完全同意 SIMA。 减小反馈电阻器的值是一个很好的主意。 并对电源电压进行一些处理:-)

    e2e.ti.com/.../seema_5F00_ths3121.TSC

    Kai