This thread has been locked.

If you have a related question, please click the "Ask a related question" button in the top right corner. The newly created question will be automatically linked to this question.

[参考译文] INA213:负载 Side与Supply 侧位置换位相关内容 Ω

Guru**** 2502595 points


请注意,本文内容源自机器翻译,可能存在语法或其它翻译错误,仅供参考。如需获取准确内容,请参阅链接中的英语原文或自行翻译。

https://e2e.ti.com/support/amplifiers-group/amplifiers/f/amplifiers-forum/985090/ina213-load-side-supply-side

器件型号:INA213

设计

我们依据贵公司的回复IN Ω+连接到电源侧、IN-连接到负载侧。的方式规划后进行测试时发现是无法正常工作的。Ω

但是我们按照  IN+连接到负载侧、IN-连接到电源 side规划电路后测试时发现又可以正常工作

  • 请注意,本文内容源自机器翻译,可能存在语法或其它翻译错误,仅供参考。如需获取准确内容,请参阅链接中的英语原文或自行翻译。
    根据贵公司的答复、IN+连接到电源端、IN-连接到负载端。 在规划和测试之后、我们发现它不能正常工作。
    
    但是、当我们根据 IN+连接到负载侧、IN-连接到电源侧并对其进行测试来规划电路时、我们发现它可以再次正常工作 
  • 请注意,本文内容源自机器翻译,可能存在语法或其它翻译错误,仅供参考。如需获取准确内容,请参阅链接中的英语原文或自行翻译。

    您能否发布原理图?

    Kai

  • 请注意,本文内容源自机器翻译,可能存在语法或其它翻译错误,仅供参考。如需获取准确内容,请参阅链接中的英语原文或自行翻译。

    感谢翻译 Kai。  

    我在这里很满意。 虽然您所说的内容听起来应该正常工作、但我想了解在发生故障时如何连接设备。 可以吗?

  • 请注意,本文内容源自机器翻译,可能存在语法或其它翻译错误,仅供参考。如需获取准确内容,请参阅链接中的英语原文或自行翻译。

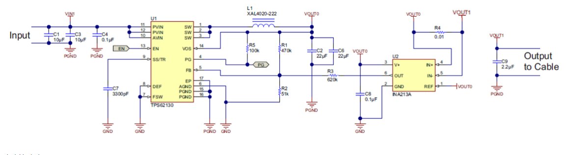
    您好、请参阅 IN+连接到电源侧、IN-连接到负载侧原理图

  • 请注意,本文内容源自机器翻译,可能存在语法或其它翻译错误,仅供参考。如需获取准确内容,请参阅链接中的英语原文或自行翻译。

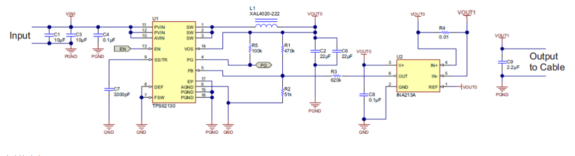
    您好、请参阅 IN+连接到电源侧、IN-连接到负载侧原理图

  • 请注意,本文内容源自机器翻译,可能存在语法或其它翻译错误,仅供参考。如需获取准确内容,请参阅链接中的英语原文或自行翻译。

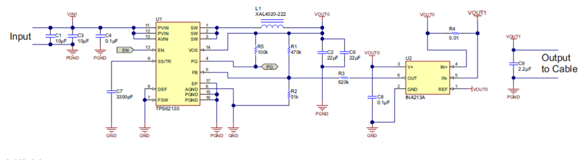
    您好、请参阅 IN+连接到电源侧、IN-连接到负载侧原理图

  • 请注意,本文内容源自机器翻译,可能存在语法或其它翻译错误,仅供参考。如需获取准确内容,请参阅链接中的英语原文或自行翻译。

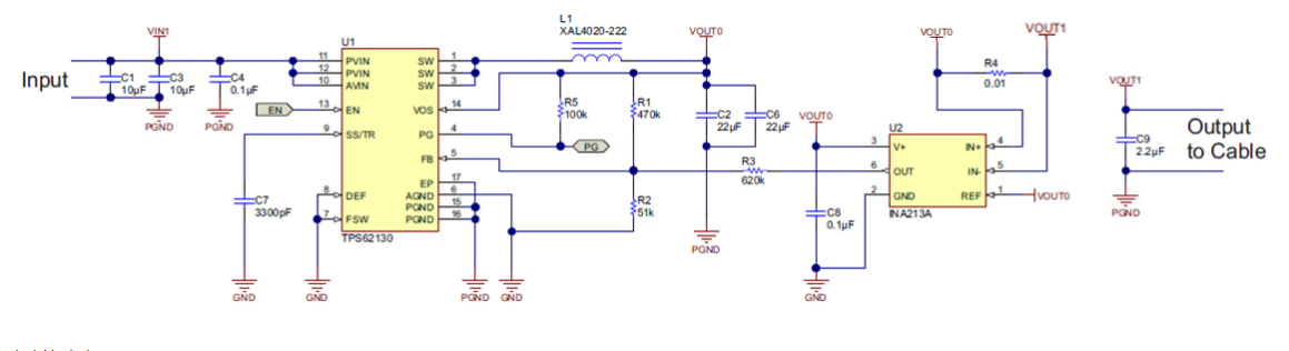
    您好、请参阅 IN+连接到电源侧、IN-连接到负载侧原理图

  • 请注意,本文内容源自机器翻译,可能存在语法或其它翻译错误,仅供参考。如需获取准确内容,请参阅链接中的英语原文或自行翻译。

    您好、请参阅 IN+连接到电源侧、IN-连接到负载侧原理图

  • 请注意,本文内容源自机器翻译,可能存在语法或其它翻译错误,仅供参考。如需获取准确内容,请参阅链接中的英语原文或自行翻译。

    您好、请参阅 IN+连接到电源侧、IN-连接到负载侧原理图

  • 请注意,本文内容源自机器翻译,可能存在语法或其它翻译错误,仅供参考。如需获取准确内容,请参阅链接中的英语原文或自行翻译。

    尊敬的用户:

    这里还有这个问题的其他背景。我相信您在这里遇到的问题是由于信号的参考和方向。 对于您在此处查看的参考设计、设计  人员将基准引脚设置为器件的电源电压、然后向后测量电流(从 IN-到 IN+)、以便电流单向衰减电压。 要在其正常配置中使用器件、REF 引脚应设置为 GND (单向)或1/2 Vs (双向)。 这将使器件的输出信号随着电流的增加而适当增益。