请注意,本文内容源自机器翻译,可能存在语法或其它翻译错误,仅供参考。如需获取准确内容,请参阅链接中的英语原文或自行翻译。
器件型号:OPA855 大家好、
我们希望就以下客户问题寻求您的帮助。
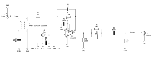
我注意到我的原型中有一些奇怪的行为、也许您也可以帮助我。 我附加了原型原理图。 根据仿真、我一开始没有使用反馈电容器 C4、因为这对电路有负面影响。 首先、我注意到、在原理图中显示的配置中、当使用低于200MHz 的不同频率的50mV 正弦信号、甚至是 SiPM 信号时、放大器未显示任何输出、为此对放大器进行了优化。 获取信号的唯一方法是将反馈电阻器 R2减小到200欧姆、而不要连接负载电阻器 R3。 但是、尽管理论增益约为4、但测量值仅为1至1.5、即使在我去掉 OPA855输出与同轴连接器之间的所有组件之后也是如此。 具有更高增益的情况下、我没有获得任何信号。 我是否忽略了 OPA855的任何基本要求、或者您有什么想法、问题出在哪里?

感谢您的支持!
此致、
Danilo
