This thread has been locked.

If you have a related question, please click the "Ask a related question" button in the top right corner. The newly created question will be automatically linked to this question.

[参考译文] LMH6554:如果我使用 Rf=499欧姆、Rg=37欧姆、是否存在稳定性问题?

Guru**** 2531950 points
Other Parts Discussed in Thread: LMH6554

请注意,本文内容源自机器翻译,可能存在语法或其它翻译错误,仅供参考。如需获取准确内容,请参阅链接中的英语原文或自行翻译。

https://e2e.ti.com/support/amplifiers-group/amplifiers/f/amplifiers-forum/896502/lmh6554-any-stability-issue-if-i-use-rf-499-ohms-and-rg-37-ohms

器件型号:LMH6554

尊敬的先生/女士:

由于设计限制和要求、我需要优化 LMH6554设计、因此我需要使用 Rf=499欧姆、Rg=37欧姆。

如果我们使用这些电阻器值、请告知是否存在任何稳定性问题。

此致、

公里/小时

  • 请注意,本文内容源自机器翻译,可能存在语法或其它翻译错误,仅供参考。如需获取准确内容,请参阅链接中的英语原文或自行翻译。

    上午 KPK

    很难说没有负载或源阻抗、但这些似乎是合理的、您能否提供这些元素?  

  • 请注意,本文内容源自机器翻译,可能存在语法或其它翻译错误,仅供参考。如需获取准确内容,请参阅链接中的英语原文或自行翻译。

     您好、Michael、

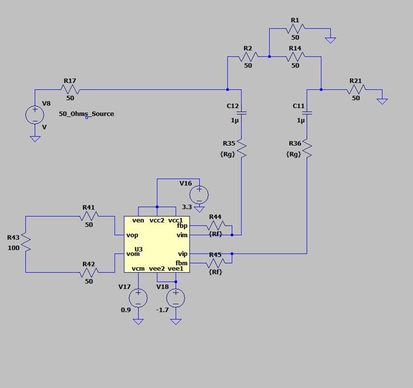
    下面是原理图。 电源指示的是我正在使用的器件。

     我想使用 Rf=499欧姆、Rg=37欧姆

    PCB 已完成、我无法添加任何新组件、因此我想优化 Rf & Rg 以获得所需的增益和性能。

     

    R17和 R21位于 IC 输出端的50 Ω 电阻。

    R22为100欧姆负载。 负载距离 IC 约4英寸。

    请告知稳定性问题是否会受到影响。

    此致、

    公里/小时

  • 请注意,本文内容源自机器翻译,可能存在语法或其它翻译错误,仅供参考。如需获取准确内容,请参阅链接中的英语原文或自行翻译。

    对我来说还可以-未知、  

    1.源阻抗-我在这里有零欧姆、但这不会影响稳定性

    2. I/O 引脚上的寄生布局 C -这可能会导致问题,但已经使用499反馈进行了过度补偿  

    大约500MHz 的 SSBW、  

  • 请注意,本文内容源自机器翻译,可能存在语法或其它翻译错误,仅供参考。如需获取准确内容,请参阅链接中的英语原文或自行翻译。

    尊敬的 Michael:

    下面是输入侧的简化版原理图。 如果可以对其进行增益/相位仿真、则会有所帮助。 我的问题是稳定性和潜在振荡。 输入信号的范围为100KHz 至2GHz。

    响应不是平坦的、但我们在低频时需要更高的增益、因此我们需要使用 Rf=499 & Rg=37。

    此致、

    公里/小时

  • 请注意,本文内容源自机器翻译,可能存在语法或其它翻译错误,仅供参考。如需获取准确内容,请参阅链接中的英语原文或自行翻译。

    嗯、我认为您将保持稳定、但您不会从这个500MHz BW 设计中获得2GHz 的响应