This thread has been locked.

If you have a related question, please click the "Ask a related question" button in the top right corner. The newly created question will be automatically linked to this question.

[参考译文] OPA189:关于其输出级

Guru**** 2510095 points
Other Parts Discussed in Thread: OPA189

请注意,本文内容源自机器翻译,可能存在语法或其它翻译错误,仅供参考。如需获取准确内容,请参阅链接中的英语原文或自行翻译。

https://e2e.ti.com/support/amplifiers-group/amplifiers/f/amplifiers-forum/906458/opa189-about-its-output-stage

器件型号:OPA189

大家好、我 正在使用 opa189进行仿真、我发现情况如下:

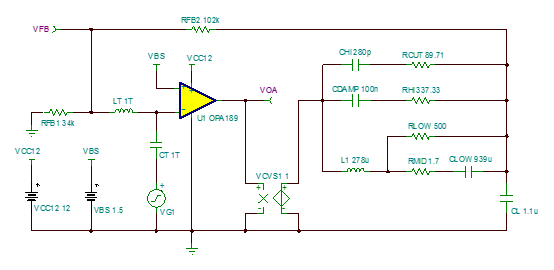
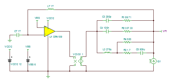
1我检查了 TI 的模型、我认为它已经正确地对输出级建模:

2我使用无源网络对输出级进行了建模、并将其与运算放大器进行比较、我认为网络还可以、但相位大约为10kHz 时除外:

  

3在进行环路增益分析时、我发现建模输出级和原始输出级之间的相位图存在很大差异:

我想它是由10kHz 时的模型精度引起的。 是否有人可以帮助讨论原因并就修改无源网络提供一些建议?

e2e.ti.com/.../opa189_2D00_uncompensated_2D00_effective_2D00_loopgain.TSC

e2e.ti.com/.../opa189_2D00_uncompensated_2D00_loopgain.TSC

此致、徐良

  • 请注意,本文内容源自机器翻译,可能存在语法或其它翻译错误,仅供参考。如需获取准确内容,请参阅链接中的英语原文或自行翻译。

    徐良、您好

    如果没有运算放大器、为何不直接对无源网络进行交流分析?

    Kai

  • 请注意,本文内容源自机器翻译,可能存在语法或其它翻译错误,仅供参考。如需获取准确内容,请参阅链接中的英语原文或自行翻译。

    您的 LG 设置看起来不错、但您确实需要在测量 LG 的相加结处添加 CCM+cdiff

    不确定为什么要重新仿真内部 Zol 模型? 您是否认为原始模型中的错误

    如果您直接驱动1.1 uF、您应该会遇到问题

  • 请注意,本文内容源自机器翻译,可能存在语法或其它翻译错误,仅供参考。如需获取准确内容,请参阅链接中的英语原文或自行翻译。

    在这里、我获取了您的文件并对其进行了修改、将 Cload 设置为0、看起来更正常、相位裕度大约为30度-包括该输入 C

  • 请注意,本文内容源自机器翻译,可能存在语法或其它翻译错误,仅供参考。如需获取准确内容,请参阅链接中的英语原文或自行翻译。

    您好、Michael、感谢您的回复。

    在我的应用中、opa189输出级期望电容负载约为1uF、正如您所说的那样、它期望出现问题、因此我尝试进行一些补偿。 我以前用无源网络对原始输出级建模、然后找出相应的补偿。

    但是、当我配置了无源网络时、我发现它的环路增益与原来的环路增益非常不同、我说这可能是由于10kHz 时无源网络的不准确性造成的。 我认为 TI 的 SPICE 模型对我来说足够了。

    使我感到困惑的是、第2部分显示的原始输出级的某种精确无源表示在第3部分显示了一个非常不同的环路增益。 这是什么以及如何修改它。  

    此致、徐良

  • 请注意,本文内容源自机器翻译,可能存在语法或其它翻译错误,仅供参考。如需获取准确内容,请参阅链接中的英语原文或自行翻译。

    尊敬的 Kai:

    感谢你的答复。 直接对无源网络进行交流分析将如第2部分所示给出相同的图、因此我认为原始输出级的无源表示就足够好了。 但我必须使用运算放大器进行环路增益分析、这里 的无源网络表示和原始输出级意外给出了不同的相位图。 我不知道为什么会发生这种情况。

    此致、徐良

  • 请注意,本文内容源自机器翻译,可能存在语法或其它翻译错误,仅供参考。如需获取准确内容,请参阅链接中的英语原文或自行翻译。

    徐良、您好

    您可以按如下方式进行补偿:

    e2e.ti.com/.../xueliang_5F00_opa189.TSC

    Kai

  • 请注意,本文内容源自机器翻译,可能存在语法或其它翻译错误,仅供参考。如需获取准确内容,请参阅链接中的英语原文或自行翻译。

    徐良、您好!

    我们尚未收到您的反馈、请告知我们 Kai 的薪酬计划是否解决了您的问题。

  • 请注意,本文内容源自机器翻译,可能存在语法或其它翻译错误,仅供参考。如需获取准确内容,请参阅链接中的英语原文或自行翻译。

    尊敬的 Kai:

    感谢您 的建议、但我要明确的是、为什么在第2部分中显示的原始输出级的某种精确无源表示在第3部分中显示了一个非常不同的环路增益。 这是什么以及如何修改它。  

  • 请注意,本文内容源自机器翻译,可能存在语法或其它翻译错误,仅供参考。如需获取准确内容,请参阅链接中的英语原文或自行翻译。

    凯的计划还不错 、但我觉得这并没有解决我的困惑。

  • 请注意,本文内容源自机器翻译,可能存在语法或其它翻译错误,仅供参考。如需获取准确内容,请参阅链接中的英语原文或自行翻译。

    徐良、您好

    您能解决这个问题吗?

    Kai

  • 请注意,本文内容源自机器翻译,可能存在语法或其它翻译错误,仅供参考。如需获取准确内容,请参阅链接中的英语原文或自行翻译。

    徐良

    即使内部 OPA189输出阻抗的外部表示非常完美、也可能不会对复合配置产生相同的行为、因为在稍后的情况下、任何信号都会在单个运算放大器中出现双延迟和额外的 VS-A-VIS 相移。  换言之、Vout2信号绝不能与 Vout1相同、因为它们是级联的-请参阅下文。  

    在上述复合配置中、期望 Vout1与 Vout2相同类似于期望 Vout1与下图所示电路中的 Vout2相同-正如您在下面的仿真中看到的、情况并非如此。