This thread has been locked.

If you have a related question, please click the "Ask a related question" button in the top right corner. The newly created question will be automatically linked to this question.

[参考译文] XTR117:发射器电阻建议

Guru**** 2510095 points
Other Parts Discussed in Thread: XTR117, XTR115

请注意,本文内容源自机器翻译,可能存在语法或其它翻译错误,仅供参考。如需获取准确内容,请参阅链接中的英语原文或自行翻译。

https://e2e.ti.com/support/amplifiers-group/amplifiers/f/amplifiers-forum/951643/xtr117-emitter-resistance-recommendation

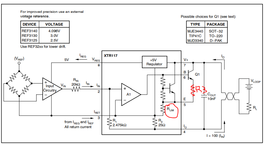
器件型号:XTR117
主题中讨论的其他器件: XTR115

您好!

我们正在使用 XTR117。 我在另一篇论坛文章中看到 RLIM 约为100欧姆。 我们希望添加一个额外的电阻器 R3、如图所示、以便在回路电压较高时帮助耗散一些功率。 您对 R3的值有什么建议吗? 您是否建议我们使用 R3、或者您是否会推荐其他方法? 谢谢!

此致、


车架

  • 请注意,本文内容源自机器翻译,可能存在语法或其它翻译错误,仅供参考。如需获取准确内容,请参阅链接中的英语原文或自行翻译。

    您好、Garret、

    这个 e2e 帖子 提出了一个关于在 XTR115中添加额外电阻器的类似问题、但同样适用于 XTR117。 添加额外的电阻器将降低现有的32mA 电流限制。 您是否希望降低电流限制? 添加过多电阻会将电流限制降低至20mA、并且添加固定外部电阻似乎不是可靠的解决方案、因为 RLIM 是动态电阻。    

    从链接的文章中可以看出:"在深入研究了这个问题之后、我认为这不是一个非常可靠的解决方案、因为 RLIM 是一个通过有源电路实现的动态电阻、因此很难使用外部电阻器在25mA 的限制上实现。 您可以根据您的电源电压和所选晶体管的 VBE 为此电阻器调优适当的值、但如果您想为客户提供更可靠、更稳健的解决方案、我建议根据 Collin 的建议实施外部有源电流限制电路"

    该帖子中建议的外部有源电流限制电路可在本设计指南的第21和22页找到。  e2e.ti.com/.../Current-Limiter-and-Circuitry-to-Protect-Current_2D00_Sensing-Circuitry.pdf

    应选择可处理功率耗散的 Q1、但我将研究是否有其他方法可以满足您的要求。  

    最棒的

    Katlynne Jones