This thread has been locked.

If you have a related question, please click the "Ask a related question" button in the top right corner. The newly created question will be automatically linked to this question.

[参考译文] AMC1301:正弦信号1mV- 5mV 出现问题

Guru**** 2536780 points
Other Parts Discussed in Thread: AMC1301, AMC1300

请注意,本文内容源自机器翻译,可能存在语法或其它翻译错误,仅供参考。如需获取准确内容,请参阅链接中的英语原文或自行翻译。

https://e2e.ti.com/support/amplifiers-group/amplifiers/f/amplifiers-forum/949769/amc1301-problems-with-sinusoidal-signals-1-mv--5mv

器件型号:AMC1301
主题中讨论的其他器件: AMC1300

你好、

我的客户希望使用 АМС1301 Ω、并且遇到1mV- 5mV 正弦信号的问题。 在下面的示例中、正弦信号2mV、f=26Hz 由发生器 GW Instek MFG-72110施加。

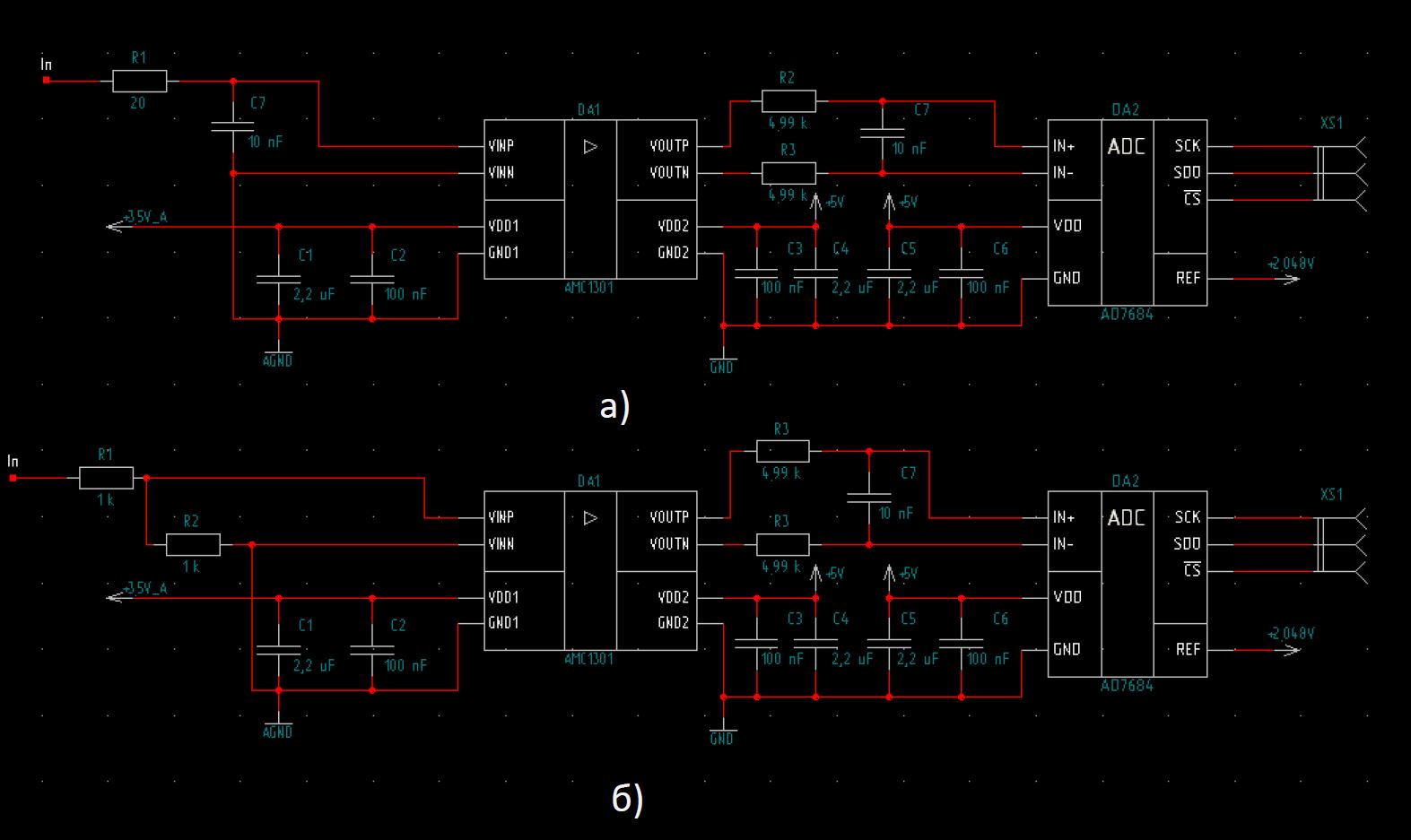
图1 б 了从两种不同的输入信号连接方案(图2)(a、k Ω)获取的 AMC1301输出信号的示例。 您可以在 情况(A)中看到正弦信号的失真。 您能不能在情况(A)下给出操作建议、在使用 SI8920B 时、在这种情况下没有问题。

图1.

图2.

谢谢、

Daria

  • 请注意,本文内容源自机器翻译,可能存在语法或其它翻译错误,仅供参考。如需获取准确内容,请参阅链接中的英语原文或自行翻译。

    您好、Daria、

    它们的信号发生器是如何连接到电路的?

    信号发生器通常有一个正负节点。 为了限制发生器的输出电流、这些节点应该被连接在一个电阻器上。 然后、正节点可连接到 IN、负节点可连接到 AGND。

    如果电路中不包含限流电阻器、我怀疑信号发生器很难提供所需的电流、从而导致失真。 我想在 AMC1301的输入端看到类似的波形捕获、以确认这是问题所在。  

  • 请注意,本文内容源自机器翻译,可能存在语法或其它翻译错误,仅供参考。如需获取准确内容,请参阅链接中的英语原文或自行翻译。

    尊敬的 Alex:

      AMC1301输入端的波形捕获

  • 请注意,本文内容源自机器翻译,可能存在语法或其它翻译错误,仅供参考。如需获取准确内容,请参阅链接中的英语原文或自行翻译。

    您好、Daria、

    谢谢。 您对此次捕获有何背景信息? 使用了哪种配置? 有没有关于限流电阻器的评论?  

  • 请注意,本文内容源自机器翻译,可能存在语法或其它翻译错误,仅供参考。如需获取准确内容,请参阅链接中的英语原文或自行翻译。

    尊敬的 Alex:

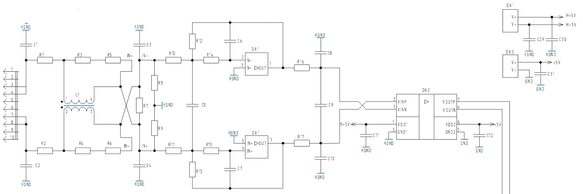
     mΩ AMC1301实现方案的完整原理图、信号来自25 μ H 分流器。 由于信号是伪差分信号、因此选择了 AMC1301、您能否就此提供一些建议? 谢谢你。

  • 请注意,本文内容源自机器翻译,可能存在语法或其它翻译错误,仅供参考。如需获取准确内容,请参阅链接中的英语原文或自行翻译。

    您好、Daria、

    我在该原理图上看不到25m Ω 的分流器。 您是指 R7吗?  

    a) b)实现是否不再相关?  

    这也是屏幕捕获的位置吗? 我也想直接在 AMC1301的输入引脚上看到输入。 此外、如果可能、请在 AMC1301上推广 AMC1300。 它与 AMC1301引脚对引脚兼容、并提高了 EMI 性能。