This thread has been locked.

If you have a related question, please click the "Ask a related question" button in the top right corner. The newly created question will be automatically linked to this question.

[参考译文] INA219:测得的电流过低

Guru**** 2523320 points
Other Parts Discussed in Thread: INA219

请注意,本文内容源自机器翻译,可能存在语法或其它翻译错误,仅供参考。如需获取准确内容,请参阅链接中的英语原文或自行翻译。

https://e2e.ti.com/support/amplifiers-group/amplifiers/f/amplifiers-forum/939098/ina219-measured-current-too-low

器件型号:INA219

大家好、

您能否查看我的客户有关 INA219A 的技术请求?

我们在电路板上安装了4块 INA219A 作为电流感应监控器。 遗憾的是、这些 IC 无法按预期工作。 我们测量0伏电压、尽管施加了5V 电压、并且电流值太低。

谢谢、

Franz

  • 请注意,本文内容源自机器翻译,可能存在语法或其它翻译错误,仅供参考。如需获取准确内容,请参阅链接中的英语原文或自行翻译。

    您好、Franz、

    是否已成功建立通信? 客户能否读回默认寄存器值并写入器件?

    客户是否尝试读回总线电压、分流电压或电流值、或二者兼而有之?

    INA219是测量正电流还是负电流?

    他们是否对校准寄存器进行了编程? 如果是、达到什么值以及使用什么电流 LSB?

    他们将 INA219编程为什么增益?

    客户能否在写入校准寄存器后正确读回校准寄存器以检查其是否正确编程?

    他们尝试感应的电流电平是多少? INA219A 报告错误的是什么?

    客户能否在对负载施加电源时测量输入分流/感应电压?

    谢谢你。

    最棒的

    Peter

  • 请注意,本文内容源自机器翻译,可能存在语法或其它翻译错误,仅供参考。如需获取准确内容,请参阅链接中的英语原文或自行翻译。

    您好 Franz、您好 Peter、

    我们发现了错误:)

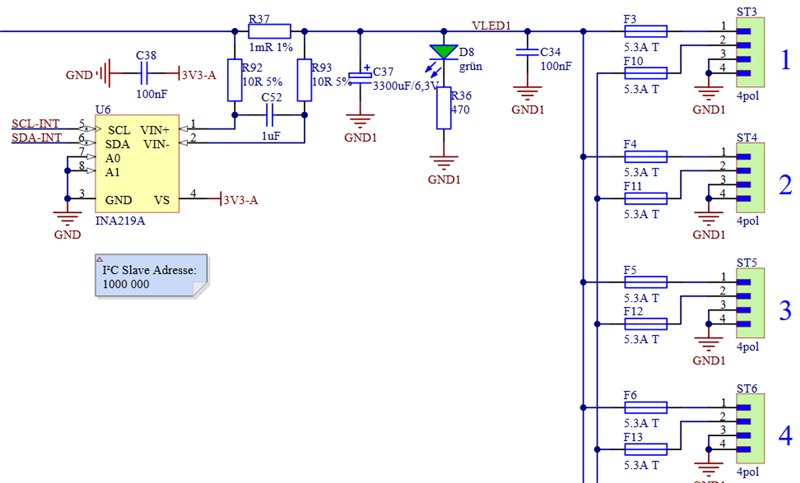
    在我们的应用(LED 显示板)中、需要使用不同的电源来实现 VLogic 和 VLED。
    分流电阻器测量 VLED 轨上流向 LED 板的电流。

    为了确保电流能够干净地流动、并最大限度地减少逻辑电路上 GND 电流对控制板的干扰、控制板上未连接用于 VLED 和 Vlogic 的两个 GND (INA219在其上测量电流)。
    相反、两个 VLED 和 VLogic 的 GND 通过跳线连接到两个串行开关模式电源。
    这是 LED 显示单元的正常工作状态。
    遗憾的是、构建原型时、电源之间没有必要的 GND 桥。
    这就是 INA219A 发生故障的原因。
    完成 GND 桥接之后、给出了 INA219A 的功能。

    此致、
    Oliver