This thread has been locked.

If you have a related question, please click the "Ask a related question" button in the top right corner. The newly created question will be automatically linked to this question.

[参考译文] INA233:I2C 和警报的上拉选择

Guru**** 2529560 points
Other Parts Discussed in Thread: INA233

请注意,本文内容源自机器翻译,可能存在语法或其它翻译错误,仅供参考。如需获取准确内容,请参阅链接中的英语原文或自行翻译。

https://e2e.ti.com/support/amplifiers-group/amplifiers/f/amplifiers-forum/940832/ina233-pull-up-selection-for-i2c-and-alert

器件型号:INA233

尊敬的:

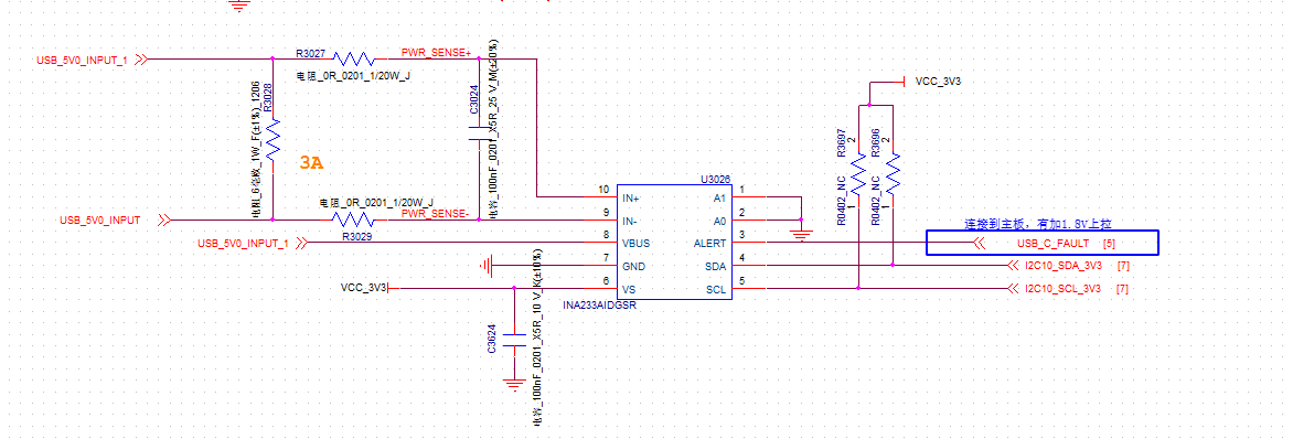
我们能否将 SDA/SCL 上拉至3.3V、同时将警报上拉至1.8V?

  • 请注意,本文内容源自机器翻译,可能存在语法或其它翻译错误,仅供参考。如需获取准确内容,请参阅链接中的英语原文或自行翻译。

    您好、Jiayu、

    是的、可以将警报拉至1.8V、这对于 INA233不应该是问题。

    此致、Guang